原文标题:《比特币 2 万亿美金阳谋:拓展时间和空间的边界》
原文作者:@BMANLead、@Wuhuoqiu、@Loki_Zeng、@Kristian_cy,ABCDE
2024 年 Crypto 的大事件,随着比特币价格无限接近 10 万美元大关而靴子落地。比特币减半和 ETF 通过,特朗普即将把比特币作为战略储备,随着比特币更加深入传统金融深水区,也让我们重新思考一个问题:
什么是金融?
金融的本质是资产的跨空间和时间调配。
典型的跨空间调配:借贷、支付、交易
典型的跨时间调配:质押、利息、期权
而在过去比特币只在钱包中保存,在时间和空间上都趋于静止。超过 65% 的比特币在超过一年的时间都没有动过,「BTC 只应被保存在钱包」如同思想钢印。
所以 BTCFi 在很长一段时间内并不被看好。
尽管比特币诞生的出发点就是对冲传统金融体系,且早在 2010 年中本聪曾在论坛写指出比特币将支持自己多年前设计的各种可能的场景类型,其中就包含多种 DeFi 场景,但随着比特币定位逐渐向数字黄金靠近,关于比特币 DeFi 或是金融场景的探索也逐步停息。
而另一条时间线,Rune Christensen 在 2013 年 3 月宣布了 MakerDAO 的愿景,随后在 2016 年 ETH 上的第一个 DEX——OasisDEX 正式上线。2017 年,还是学生的 Stani Kulechov 在瑞士创立 AAVE,2018 年 8 月,所有人熟悉的 Bancor 和 Uniswap 分别上线,开启了波澜壮阔的 Defi Summer。这也宣告着 DeFi 的未来可能性在那个时间节点暂时交到了 ETH 手中。
但当比特币的时间线推进到 2024 年,比特币又回到 crypto 世界的中心,比特币价格到达 99759 美金无限接近 10 万美金大关,市值超过 2 万亿,BTCFi 已经成为了一个 2 万亿美金的阳谋,人们对于 BTCFi 的创新和讨论又悄然而生…
虽然是以太坊开启了 Defi 大航海时代,对于比特币来说,BTCFi 虽然会迟到,但永远不会缺席。以太坊作为 Defi 试验田给比特币大量的借鉴,今日的比特币正如十五世纪的欧洲,处在新大陆的黎明。
比特币持有者 Fomo 属性和主动管理动机的不断提升将推动比特币从被动资产转变为主动型资产,为 BTCFi 的发展提供了土壤。
机构持仓不断增加。据 feixiaohao 数据,当前共有 47 家公司持有$1413.42 亿 BTC,占 BTC 总流通量的 7.7%。BTC ETF 通过之后这种趋势还在继续加速,年初至今,BTC 现货 ETH 已经带来了接近 1.7 万枚 BTC 的净流入,相比早期矿工和屯币者,机构对资金利用效率和回报率更加敏感,不仅拥有更高的参与倾向,还很有可能成为 BTCfi 的主动推动者。
铭文和 BTC 生态的兴起让 BTC 社群的构成变得更加复杂。传统 BTC 持有者更关注安全性,放在优先级比较高的位置,新成员们对于新叙事与新资产抱有更高的兴趣。
ETH DeFi 逐渐走出了自己的可持续发展之路。如 Uniswap/Curve/AAVE/MakerDAO/Ethena 都已经找到了不依赖代币激励情况下依靠内部或者外部收入实现经济循环的方式。
在多重因素的作用下,比特币社区对可拓展性于 BTCFi 的兴趣得到了显著提升,论坛讨论趋于更加积极,去年比特币核心开发者 Luke Dashjr 提出的 [禁用铭文提案] 也并未得到支持并在今年一月正式关闭。
技术上的客观限制也是比特币长期以来仅被视为一种价值存储工具的原因,这一点也在逐步发生变化。2010-2017 年的路线之争最终以 BTC 分叉为 BTC 和 BCH 而告终,但可拓展性的提升并未停止,在 SegWit 和 Taproot 两次升级为资产发行铺平了道路,之后铭文开始出现在人们的事业当中。广泛的资产创造带来了交易和金融化的客观需求,随着 Ordinal、Side-chain、L2、OP_CAT、BitVM 等技术的出现,BTCFi 场景的搭建有了真正意义上的可行性。

交易量方面,资产的多元化已经推动了交易频率的提升。The Block 数据显示,过去 1 年 BTC 日均转账已经超过 500k/天,其中 RUNES 和 BRC-20 已经占据了主导。接下来交易、借贷、信用派生、生息的需求也变得顺利成章,BTCFi 能够使得比特币成为一种生产性资产,允许 BTC 从其持有的资产中赚取收益。

Source: The Block
TVL 方面,BTC 作为市值占据绝对优势的加密货币拥有极高的潜力。目前,BTC 网络 的锁定总价值(TVL)约 16 亿美元(已计入 L2 和侧链),仅占比特币总市值的 0.14%。相比之下,其他主流公链的 TVL 与市值之比要高很多,ETH 为 15.7%,Solana 和 BNBChain 分别为 5.6% 和 6.8%,按照三者平均值计算,BTCFi 仍有 65 倍的增长空间。
具有智能合约功能的主流公链的 TVL 与市值比率要高得多:以太坊为 14%,Solana 为 6%,Ton 约为 3%。即使按照 1% 的比例,BTCFi 也有十倍增长的潜力。

Source:Defillama,Coinmarketcap

所以到了 2024 年,BTC 在扶摇直上 2 万亿之际,也迎来了 BTCFi 元年。
比特币加上「金融」,瞬间打开了 2 万亿的可能性,拓展了比特币时间和空间的边界。
如我们前沿所说:金融的本质是资产的跨空间和时间调配。
那么比特币金融 BTCFi 就是比特币跨空间和跨时间的掉配。
跨时间的调配:提升比特币的生息属性,例如质押、时间锁、利息、期权等,譬如:
· 给比特币打开时间维度的 @babylonlabs_io
· 比特币生息入口 @SolvProtocol
·「半中心化也许是最优解」的 @Lombard_Finance
·「自带 Pendle」的 @LorenzoProtocol
· 为 BTCFi 而生的链 @use_corn
跨空间的调配:提升比特币的流动性,例如借贷、托管、合成资产等,譬如:
· 托管平台 @AntalphaGlobal、@Cobo_Global、@SinohopeGroup
· 借贷新星 @avalonfinance_
· CeDeFi 先驱 @bounce_bit
· 百花齐放的 Wrapped BTC
· 稳定币新星 @yalaorg
金融应用不仅回到了 BTC 生态参与者的事业之中,还诞生了全新的可能性,BTCFi 创新项目开始井喷式诞生,已经形成了一个比特币金融版图:

Source: ABCDE Capital
无论是使得「数字黄金」具备生息属性,还是让其更加具有流动性,这两大 BTCFi 的核心功能都与 BTC 当前的主叙事无比契合。无论市场是牛是熊,只要 BTC 不变,只要 BTC 依旧是圈内最为认可的数字黄金,BTCFi 这个赛道就不太可能,或者说「无需」证伪。
拿对应的黄金举例,黄金价值通常来说有三大支撑:
1. 珠宝与工业用途
2. 投资
3. 各国央行战略储备需求
从投资需求来讲,黄金 ETF 在 20 年前通过之后推动黄金价格飙涨 7 倍,原因是在 ETF 之前,黄金投资只有实物黄金一个渠道,其中牵扯到的保险、运输和储存等要求对于很多人来说门槛过高,黄金 ETF 这种无需存储,又可以像股票一样交易的「纸黄金」无疑是个变革型的存在,极大的增强了黄金的流动性与投资便利性。
反过来看 BTC,BTC ETF 明显没有黄金 ETF 这种变革性,因为原本用户交易这种「数字黄金」的门槛就不高,ETF 只是在合规,监管和意识形态层面更进一步。所以对于 BTC 价格的推动作用大概率比不上黄金 ETF。但 BTCFi,通过赋予比特币的时间+空间金融调配属性让 BTC 变得比之前更加「有用」,对应的更像是黄金的珠宝与工业用途。所以相对于比特币 ETF,BTCFIi 从长远来看或许对于 BTC 价值与价格的提升帮助更大。

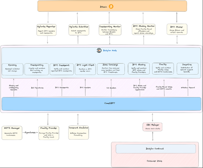
2.1.1. 给比特币打开时间维度的 Babylon
BTCFI 这个概念最绕不开的应该就是 Babylon,因为有了 Babylon,才算是有了真正意义上的「链上生息 BTC」这个概念。
众所周知,BTC 使用的 POW,是没有通胀/生息这个概念的,所以也就无法像 ETH 的 POS 那样,每年有一个相对确定性(根据质押比例曲线调整)的 3-4% 左右的增发收益。然而,随着 Eigenlayer 把 Restaking 这个概念带到圈内,人们忽然意识到,如果说 Restaking 对于 ETH 来说是锦上添花,那对于 BTC 来说,无疑就是雪中送炭。
当然,你无法把 BTC 直接扔去 Eigenlayer,这根本是两条不同的链。在 BTC 链上完全复刻一个 Eigenlayer 从技术上也做不到,毕竟 BTC 连图灵完备的智能合约都没有。那么有没有可能把 Eigenlayer 最核心的 Restaking for POS Security 搬到 BTC 上来实现呢?这便是 Babylon 做的事。
简单来说,Babylon 利用现有的比特币脚本和先进的密码学,模拟出了基于比特币的 Staking 和 Slashing 功能,且整个过程不牵扯桥或第三方 wrap 等 EVM 生态那边常见的安与去中心化产生威胁的名词。因为比特币的脚本允许「时间锁」这个概念,即允许用户自定义一个锁定期,在此期间,该比特币(UTXO)无法转移,那么其功能来说与 POS 链的质押便有着异曲同工之妙了。Babylon 便是使用此功能,让参与 Staking 的 BTC 并不会离开 BTC 链,只是通过时间锁技术锁定在 Bitcoin 的一个「Staking 地址」上。

Source: Babylon
BTC 通过脚本锁上了,那假设出了问题需要 Slashing 机制,Babylon 在没有合约的情况下是如何做到的呢?
这就要说到 Babylon 使用的高级密码学技术 - EOTS(Extractable One-Time Signatures),当签名者用同一个私钥同时对两个信息进行签名时,私钥将被自动暴露。这等价于 POS 链上最为常见的安全性破坏假设-「在同一个区块高度,验证者对两个不同的区块进行签署」。通过作恶就暴露私钥的形式,Babylon 变相实现了「自动 Slashing」的一套机制。
通过「Restaking」技术,Babylon 主要用于提升 POS 链的安全性。然而,如果想实现完整的 Eigenlayer 技术栈(比如类似 EigenDA 这样的功能),或者更加复杂的罚没(Slashing)机制,这还需要 Babylon 生态内的其他项目协同完成。
Babylon 采用了一种创新方式:通过自托管锁定比特币,结合链上的质押和罚没功能,首次为 BTC 持有者提供了一种无需信任(Trustless)的收益获取方式。在此之前,BTC 持有者想要赚取收益,通常只能依赖中心化交易所(CEX)等理财平台,或者将 BTC 转换为 WBTC 参与到以太坊的 DeFi 生态中。这些方式都离不开对中心化安全的信任假设。
因此,尽管 Babylon 对标的是以太坊的 Eigenlayer Restaking 生态,但由于 BTC 天然缺乏 Staking 机制,我们更倾向于将 Babylon 视为构建 BTC Staking 生态的重要一环。
2.1.2 比特币生息入口 Solv Protocol
谈到 Staking 生态位,不得不提到另一个项目——Solv Protocol。Solv 并不是 Babylon 的直接竞争对手,而是通过引入质押抽象层这一技术架构,能够创建多种 LST(流动性质押代币)产品。这些 LST 的收益来源可以非常多样化,例如:
· 来自质押协议的质押收益(如 Babylon);
· 来自 POS 网络节点的收益(如 CoreDAO、Stacks);
· 或者来自交易策略的收益(如 Ethena)。
目前,Solv 已经推出了多种成功的 LST 产品,包括 SolvBTC.BBN(Babylon LST)、SolvBTC.ENA(Ethena LST)和 SolvBTC.CORE(CoreDAO LST),都表现出色。根据 DeFiLlama 数据,当前 SolvBTC 的 TVL(总锁仓量)在比特币主网上已经超过了闪电网络,位居第一。

Source: Solv
其生息方式包括但不限于以下几种:
SolvBTC - 可以在 6 条链上进行铸造,10 条链上充分流通,接入了 20 多个 Defi 协议赚取收益
· SolvBTC.BBN - BTC 可以通过 Solv 进入 Babylon 赚取收益
· SolvBTC.ENA - BTC 可以通过 Solv 进入 Ethena 赚取收益
· SolvBTC.CORE - BTC 可以通过 Solv 进入 Core 赚取收益
· SolvBTC.JUPITER 等后续净值增长型的 yield-bearing 资产

Source: Solv
因此,与其将 Solv 看作是一个 BTC 的 Staking 协议,我们更倾向于将其形容为「BTC 余额宝」。Solv 提供多样化的收益来源,无论是质押收益、节点收益,还是交易策略收益,让 BTC 持有者拥有更加灵活的收益方式。
因此,与其将 Solv 看作是一个 BTC 的 Staking 协议,我们更倾向于将其形容为「BTC 余额宝」。Solv 提供多样化的收益来源,无论是质押收益、节点收益,还是交易策略收益,让 BTC 持有者拥有更加灵活的收益方式。
更值得关注的是,Solv 当前在所有 BTCFI 协议中展现出了最为亮眼的数据表现:
1. 覆盖范围广:Solv 目前已在 10 条区块链实现流通,并接入了 20 多个 DeFi 协议。
2. 创新合作:例如 Solv 与 Pendle 的合作,为比特币用户提供了接近 10% 的固定收益 APY,且 LP 做市收益可达 40%。
3. 广泛接受度:SolvBTC 的持有者数量已突破 20 万,总市值超过 10 亿美元。
4. 雄厚储备:SolvBTC 的比特币储备量已超过 20,000 枚。
基于这些成就,Solv Protocol 在 BTCFI 领域取得了阶段性的领先地位,并持续不断地进行产品迭代。下一个重点将放在推出更多类型的 LST 产品。据悉,Solv 计划联合 Jupiter 推出一款名为 SolvBTC.JUP 的新产品,将 Perp DEX 的做市收益引入 BTC LST 产品,进一步拓展 BTC Staking 的边界。
与此同时,Babylon 提供了一个 Trustless 的机制,使 BTC 持有者能够获得类似 Staking 的收益。这也为项目争夺类似 Lido 的生态位铺平了道路,即打造类似 stETH 的 LST 流动性资产。虽然 Babylon 实现了比特币的安全锁定,并提供基础收益,但若要进一步释放 BTC 的流动性和提升收益,锁定在 Babylon 上的 BTC 可通过权证代币的形式,参与到 EVM 和非 EVM 生态的 DeFi 应用中。充分利用区块链独有的可组合性特质,将成为 LST 生态位建设的关键,SolvBTC.BBN 就是一个成功的案例。
除了 Solv,市场上还有其他重量级项目也在争夺 LST 生态位,例如 Lombard 和 Lorenzo。这些 LST 项目在释放 BTC 流动性、参与 DeFi 收益等技术方向上大体一致。
Solv 的核心优势在于,其能够为比特币用户提供更加丰富的收益类型,包括再质押收益、验证节点收益和交易策略收益。凭借这种多样化的收益模式,Solv 为比特币用户提供了更加灵活和多元的选择。
2.1.3 Move 生态的 BTCHub: Echo protocol
Echo 是 Move 生态的 BTCFi 中心,为 Move 生态的比特币提供一站式的金融解决方案,让 BTC 能够与 Move 生态系统无缝互操作。
Echo 率先将 BTC 流动性质押、重新质押和收益基础设施引入 Move 生态,为 Move 生态引入新的流动性资产类别。通过与比特币生态合作,Echo 无缝集成了包括 Babylon 在内的所有原生 BTC2 层解决方案,并支持各种 BTC 流动性质押代币,这使得 Echo 成为吸引新资本进入 Move DeFi 生态的关键入口。
Echo 的旗舰产品 aBTC 是一种跨链流动性比特币代币,由 BTC 以 1:1 的比例支持。这项创新促进了比特币的 DeFi 互操作性,使用户能够在 Aptos 等生态系统中获得实际收益,并且 aBTC 将在整个 Aptos DeFi 网络中得到全面支持。
Echo 首次通过创新产品 eAPT 将重新质押引入 Move 生态系统。这将使重新质押能够保护 MoveVM 链或任何开发自己的区块链的项目,从而使它们能够依靠 Aptos 进行安全和验证。
因此 Echo 将成为 Move 生态的 BTChub,为 move 生态提供 4 个围绕比特币的产品:
· 桥:可以将 BTC L2 的资产桥接到 Echo,使得 Move 生态与 BTC L2 互操作;
· 流动性质押:质押 BTC 在 Echo 上,以赚取 Echo 积分;
· 再质押:合成 Move 生态的 LRT 代币 aBTC,使得比特币可以在 Move 生态互操作,且获得多层叠加收益;
· 借贷:存入 APT、uBTC 和 aBTC,提供质押借贷服务,借贷业务的利润分享给用户获得接近 10% 的 APT 收益。
2.1.4「半中心化也许是最优解」的 Lombard
Lombard 的核心特点在于其 LBTC 资产在安全性与灵活性上的平衡。一般来说,绝对的去中心化虽然能带来更高的安全性,但通常会在灵活性上做出较大牺牲。例如,RenBTC 和 TBTC 的市值与 WBTC 的巨大差距,正是这种权衡的典型案例。而完全中心化的管理虽然能够提供最大的灵活性,但由于需要基于信任的假设以及潜在的安全隐患,其发展天花板相对有限。这也是为什么 WBTC 的市值占比在 BTC 总市值中始终较低的原因之一。
Lombard 巧妙地在安全性与灵活性之间找到了一种平衡方案。在保持相对安全的前提下,尽可能地释放了其 LBTC 的灵活性,从而为 BTC 流动性资产开辟了新的发展空间。

Source: Lombard
相比传统的多签风格 Mint/Burn 模式,Lombard 引入了更具安全保障的「Consortium 安全联盟」概念。这一概念最早出现于早期的联盟链中,与当前许多 DeFi 项目,尤其是跨链桥项目中由项目方掌控的多签节点不同,Lombard 的安全联盟由信誉极高的节点组成,包括项目方、知名机构、做市商、投资方和交易所等,节点之间通过 Raft 算法达成共识。
这种机制虽然不能完全称之为「100% 去中心化」,但其安全性远高于传统的多签模式,同时保留了多签 2/3 数据公证的全链流通、灵活铸造和赎回的特性。此外,完全去中心化并不一定等同于绝对安全。例如,无论是 POW 还是 POS,其攻击成本和安全模型都可以根据机制设计和市值进行计算。除了 BTC、ETH 和 Solana 等高市值公链,绝大多数去中心化项目在安全性方面可能还不如 Lombard 的「安全联盟」模式。通过这种设计,Lombard 实现了安全与灵活性的兼顾,为用户提供了一种可信且高效的 BTC 流动性解决方案。
除了安全联盟的设计之外,Lombard 还使用了 CubeSigner,一个硬件支持的非托管密钥管理平台。在防止密钥被盗,减轻违规、黑客和内部威胁,防止密钥滥用等各个方面都有严格的策略限制,为 LBTC 的安全再加上了一道锁。
而 Polychain 领投的 1600 万美元种子轮融资,也无疑宣告了 Lombard 在圈内的资源丰富程度,这对于其 Consortium 的节点信誉,以及后续的 Defi 和其他公链项目对接都有着莫大的帮助。LBTC 必然会是 WBTC 最有力的竞争者之一。

Source: Lombard
2.1.5「自带 Pendle」的 Lorenzo
相比于 Lombard 在资产安全性上的独特优势,Lorenzo 作为 Binance 投资的 Babylon LST 入口,也展现出极具吸引力的特点。
当前这一轮 DeFi 创新中,传统的 DEX 和借贷协议大多仍然延续了 DeFi Summer 的惯性,或在「吃老本」。稳定币赛道在 Terra 崩盘后,除了 Ethena 勉强算得上是相对创新,其余创新显得乏善可陈。而唯一值得关注的赛道则是 LST(流动性质押代币)和 LRT(流动性再质押代币),这得益于以太坊向 POS 转型所带来的 LST 效应,以及 Eigenlayer Restaking 所激发的杠杆效应。
在这一赛道中,最大的赢家无疑是 Pendle。可以毫不夸张地说,以太坊生态中绝大多数的收益生息资产最终都流向了 Pendle。本息分离的设计为 DeFi 带来了全新的玩法:希望控制风险的用户可以通过 Pendle 获得完善的对冲机制,而追求更高收益的激进玩家则可以通过变相加杠杆来提升收益。
Lorenzo 显然希望在这一赛道中集大成于一体。在 Babylon 开启质押功能后,其 LST 产品具备了与 stETH、Renzo、EtherFI 等 LRT 资产类似的本息分离操作性。Lorenzo 的 LST 产品可以被拆分为两种代币:流动性本金代币 LPT(stBTC)和收益累积代币 YAT。两种代币均可自由转让和交易,持有者可以分别利用它们获取收益或提取质押的 BTC。这种设计不仅提升了资产的灵活性,还为用户提供了更多的投资选择。

Source: Lorenzo
通过这种设计,Lorenzo 解锁了基于 Babylon 质押 BTC 参与 DeFi 的更多可能性。例如,LPT 和 YAT 可分别与 ETH、BNB 及 USD 稳定币建立交易对,为不同类型的投资者提供套利与投资机会。此外,Lorenzo 还能够支持围绕 LPT 和 YAT 的借贷协议,以及结构化的比特币收益产品(例如 BTC 的固定收益类理财产品)。换句话说,当前 Pendle 上的绝大多数创新玩法,Lorenzo 都能够借鉴并实现。
作为 Binance 亲自下场押注的少数比特币生态项目之一,以及当前 BTCFI 赛道中唯一自带「Pendle」属性的 LST 项目,Lorenzo 无疑值得市场的重点关注。这一项目不仅拓展了 BTC 流动性的边界,还为 DeFi 生态引入了更加灵活的收益管理与投资方式,为投资者提供了更多元化的选择。
2.1.6 为 BTCFi 而生的链 Corn
Corn 是首个用比特币当 Gas 的以太坊 L2 案, 旨在为用户提供多种金融服务, 包括借贷、流动性挖掘和资产管理。该链完全围绕着比特币的金融需求而生,其独特之处在于它将比特币(BTC)映射为网络的原生 Gas 代币 BTCN, 使得比特币能够在以太坊生态系统中被更广泛地使用。
核心特点:
BTCN 代币:
Corn 引入了 BTCN 代币,作为在 Corn 网络上进行交易的 Gas 费用。BTCN 可以被视为 ERC-20 格式的比特币映射,类似于 wBTC,但在技术实现上有所不同。使用 BTCN 作为 Gas 的好处包括降低交易成本、提高比特币的使用效率,并为比特币创造新的价值捕获机会。
生态系统「Crop Circle」:
Corn 提出了一个名为「Crop Circle」的生态系统概念,旨在通过多种方式循环利用比特币的价值,从而产生额外收益。用户可以质押 BTCN 获得网络收益,参与流动性挖矿,借贷,开发基于 BTCN 的衍生品市场等。
代币经济模型:
引入$CORN 和$popCORN。$CORN 作为基础代币,用户可以通过质押 BTCN 或参与流动性提供获得;$popCORN 则是通过锁定$CORN 获得的治理代币,赋予用户参与治理和获得额外奖励的权利。这种模型鼓励用户长期持有代币,并通过动态权重和锁定机制增强社区参与感。
Corn 通过将比特币引入以太坊生态系统,提供了一个创新的 L2 解决方案,旨在为比特币持有者创造更多的收益机会。

2.2.1 托管平台 Antalpha、Cobo、Sinohope
虽说去中心化是圈内的绝对「政治正确」,但如果剔除掉 FTX 暴雷这个黑天鹅事件,圈内头部的中心化交易/托管/金融服务平台但就资金安全这个层面来讲,其实比绝大多数的去中心化平台表现要好多的多,每年非托管钱包/Defi 协议被黑造成的损失要超过中心化托管平台一个数量级。
于是乎头部的比特币托管与金融服务平台在释放比特币流动性,赋予比特币跨时间或空间上的调配功能上也起着当仁不让的作用。
拿下面三个举例:
Antalpha - 有着圈内最大的比特币社区,Bitmain 比特大陆的战略合作伙伴,生态产品 Antalpha Prime 围绕 BTC 生态发展,为机构提供 BTC 生产中的硬件能源融资服务,如矿机融资,电费融资,BTC 托管储存 MPC 方案等等。
Cobo - 神鱼的大名我想圈内无人不知,无人不晓,Cobo 托管钱包便是神鱼与蒋长浩博士联合创办的,迄今已经有超过 1 亿的地址+2000 亿美金的转账额,现如今 Cobo 更是有 MPC,智能合约钱包等多种解决方案,是很多机构与用户信赖的一站式钱包提供商。
Sinohope - 香港持牌上市公司,除了钱包解决方案之外,更是提供一站式全栈区块链解决方案,包括 L1/L2 浏览器,Faucets,基础 Dex,借贷,NFT Market Place 等等综合服务。
几家平台都拥有大量真实 B 端用户,且安全水平一直在线,所以其实许多 Dei 协议与上述平台都有过合作,在这里中心化与去中心化的概念没有那么泾渭分明,一切从安全与信任的角度出发,在技术与商业化上找到一个相对稳定的平衡点。
2.2.2 借贷新星 Avalon
Avalon 是一个去中心化借贷平台,专注于为比特币持有者提供流动性。用户可以将比特币作为抵押品进行借贷,Avalon 利用智能合约自动化管理借贷过程。Avalon 提供的固定借贷利率低至 8%,使其在竞争激烈的 DeFi 市场中具有吸引力。
专注于比特币:Avalon 已经上线了包括 Bitlayer、Merlin、Core、BoB 内的 BTC layer2,专注于为比特币持有者提供借贷服务, 满足了比特币用户的流动性需求。
抵押品管理:Avalon 采用了超额抵押机制,用户需要提供超过借款金额的比特币作为抵押,以降低平台的风险。
数据表现:平台目前已经超过了 300M 的 TVL,目前积极的在与一众 BTCFi 项目例如 SolvBTC、Lorenzo、SwellBTC 等展开一些上的合作,从而扩大用户基础。
2.2.3 CeDeFi 先驱 Bouncebit
BounceBit 是一个专注于为比特币资产赋能的创新区块链平台, 通过中心化金融 (CeFi) 和去中心化金融 (DeFi) 的融合, 以及再质押 (Restaking) 的策略, 将比特币从一种被动资产转变为加密生态系统中的积极参与者。
BounceBit 的特点:
BTC 再质押:BounceBit 允许用户将比特币存入协议, 通过再质押获得额外收益。这增加了资产的流动性和收益机会。用户可以将多种类型的链上比特币资产存入 BounceBit, 包括原生 BTC、WBTC、renBTC 等。
双币 PoS 共识机制:BounceBit 采用 BTC+BB(BounceBit 原生代币) 的混合 PoS 机制进行验证。验证者同时接受 BBTC(BounceBit 发行的比特币代币) 和 BB 代币作为质押, 增强了网络的弹性和安全性, 同时扩大了参与者基础。
BounceClub:BounceBit 提供 BounceClub 工具, 即使没有编程基础的用户也能创建自己的 DeFi 产品。
流动性托管:BounceBit 引入流动性托管的概念, 使抵押的资产保持流动性, 并提供更多收益机会。
这有别于传统的锁仓模式, 为用户带来更大灵活性。
BounceBit 通过创新的再质押模式和双币 PoS 共识, 为比特币持有者提供了更多的收益机会, 并推动了比特币在 DeFi 生态中的应用。其流动性托管和 BounceClub 工具, 也使得 DeFi 开发变得更加简单和友好。
2.2.4 稳定币新星 Yala
Yala 是 BTC 上稳定币和流动性协议,Yala 通过自主搭建的模块化基础设施,让其稳定币$YU 能够在各种生态之间自由、安全地流动,释放 BTC 流动性,为整个加密生态带来巨大资金活力。
核心产品包括:
· 超额抵押稳定币$YU: 该稳定币通过超额抵押比特币生成,基础设施不仅基于比特币原生协议,还可在 EVM 及其他生态系统中自由、安全地部署。
· MetaMint:$YU 的核心组成部分,使用户能够便捷地使用原生比特币在各个生态系统中铸造$YU,将比特币的流动性注入这些生态。
· 保险衍生品:在 DeFi 生态系统内提供全面的保险解决方案,为用户创造套利机会。
Yala 的一系列基础设施和产品服务于其愿景——将比特币的流动性引入各个加密生态。通过$YU,比特币持有者可在各种跨链 DeFi 协议中赚取额外收益,同时保持比特币主网的安全性和稳定性;通过治理代币$YALA,Yala 实现各产品和生态的去中心化治理。
2.2.5 百花齐放的 Wrapped BTC
WBTC
Wrapped Bitcoin (WBTC) 是一种将比特币 (BTC) 与以太坊 (ETH) 区块链连接的 ERC-20 代币。每个 WBTC 都由 1 个比特币作为支持, 确保了其价值与 BTC 价格挂钩。WBTC 的推出使得比特币持有者能够在以太坊生态系统中使用其资产, 参与去中心化金融 (DeFi) 应用。这极大的提升了比特币在 DeFi 领域的流动性和使用场景。
WBTC 一直是 Wrapped BTC 的龙头,但是在 8 月 9 日,WBTC 托管机构 BitGo 官宣与 BiT Global 的合资企业计划将 WBTC 的 BTC 管理地址迁移至合资企业多签,表面上本是一件普通的企业合作,却因为 BiT Global 背后正是孙宇晨实控而引起轩然大波。MakerDAO 第一时间发起了『减少 WBTC 担保品规模』提案,要求核心金库中 WBC 相关担保额降至 0。市场上对于 WBTC 的顾虑,也给了新型的 Wrapped BTC 新的机会。
BTCB
BTCB 是 Binance Smart Chain 上的一种比特币代币,允许用户在 BSC 上进行交易和使用。BTCB 的设计旨在提高比特币的流动性,同时利用 BSC 的低交易费用和快速确认时间。
Binance 正在积极扩展 BTCB 的功能,计划在 BSC 上推出更多与 BTCB 相关的去中心化金融(DeFi)产品。这些新产品将包括借贷、衍生品交易等,旨在提升 BTCB 的使用价值和流动性。BTCB 在 BSC 上的应用已经得到多个 DeFi 协议的支持,包括 Venus、Radiant、Kinza、Solv、Karak、pStake 和 Avalon 等。这些协议允许用户使用 BTCB 作为抵押品进行借贷、流动性挖矿和稳定币铸造等操作。
Binance 希望通过这些措施增强 BTCB 的市场地位,并推动比特币在 BSC 生态系统中的更广泛应用。BTCB 的引入不仅为比特币持有者提供了新的使用场景,也为 BSC 的 DeFi 生态系统注入了更多的流动性。
dlcBTC (现 iBTC)@ibtcnetwork
iBTC 是一种基于离散对数合同(DLC)技术的比特币资产,旨在为用户提供一种安全、隐私保护的方式来创建和执行复杂的金融合约。其核心特点是完全去中心化,用户在使用 dlcBTC 时无需依赖第三方托管或多签机制,确保用户对其资产的完全控制,从而降低了中心化带来的风险。此外,iBTC 的安全性得益于其独特的自我包装机制,用户的比特币始终处于其控制之下,只有原始存款者才能提取资金,这有效防止了资产被盗或被政府没收的风险。
iBTC 还利用零知识证明技术,增强了交易的隐私性和安全性。用户可以在合约中执行复杂的金融交易,而不必公开交易的具体细节,从而保护个人信息。通过这种创新机制,iBTC 使比特币持有者能够参与去中心化金融(DeFi)活动,同时保持对资产的所有权和控制权。
iBTC 是所有 Wrapped BTC 中最去中心化的解决方案,其在商业化的过程中可以解决中心化托管不透明的问题。
除了以上的 Wrapped BTC 解决方案以外,还有 FBTC、M-BTC、SolvBTC 等多种多样的 BTC 解决方案。
比特币诞生至今已经有 15 年,比特币已经不仅仅是一个数字黄金,而是一个 2 万亿美元金融体系,一批又一批的 Builder 在前赴后继的拓展比特币的边界,并且延展成为一个新的赛道——BTCFi。我们有以下的判断:
1、金融的本质是资产的跨时间和空间的调配,典型的跨空间调配:借贷、支付、交易等典型的跨时间调配:质押、利息、期权。随着比特币市值到达 2 万亿美金,围绕比特币跨时空调配的需求逐渐涌现,形成 BTCFi 场景。
2、比特币即将成为美国国家储备,将进一步成为国家和机构的配置资产,会形成大量围绕比特币的机构级金融需求,譬如借贷、质押等,产生机构级的 BTCFi 项目;
3、比特币资产发行、二层网络、质押等底层基建完善后也为 BTCFi 的场景铺平了道路;
4、比特币网络的 TVL 约 20 亿美元(已计入 L2 和侧链),仅占比特币总市值的 0.1%,而以太坊为 15.7%,Solana 为 5.6%,我们认为 BTCFi 仍有十倍增长空间。
5、BTCFi 围绕比特币的两大方向展开,一、提升比特币的生息属性,代表项目有 Babylon、Solv、Echo、Lombard、Lorenzo、Corn 等;二、提升比特币的流动性,代表项目有 Wrapped BTC、Yala、Avalon 等;
6、随着 BTCFi 的发展,比特币将从被动资产变成主动资产;从非生息资产变成生息资产。
7、对比黄金的历史,20 年前黄金 ETF 的推出推动了黄金价格上涨了 7 倍,其本质是把黄金从一种被动资产变成了金融资产,可以基于黄金 ETF 开展更多金融业务。今天 BTCFi 也赋予比特币时间和空间的金融属性,提升比特币的金融场景和价值捕获,从长期来看,对比特币的价值和价格提升有巨大影响。
欢迎加入律动 BlockBeats 官方社群:
Telegram 订阅群:https://t.me/theblockbeats
Telegram 交流群:https://t.me/BlockBeats_App
Twitter 官方账号:https://twitter.com/BlockBeatsAsia