还记得当年点燃以太坊生态的 Fomo3D 玩法么?
有趣的是,昨天以太坊生态 meme 发行平台 jump.fun 开放代币捐赠渠道,正是采用类似「Fomo3D」的「最后一人」倒计时机制,试图通过免费的 6 ETH 流动性支持,激励社区以更低门槛共建以太坊 meme 生态。
尽管过去数月 BNB Chain、Sui 等各链 pump.fun 仿盘竞相涌现,但以太坊上至今未跑出真正的现象级 meme 平台,因此 jump.fun 这一创新玩法,也让人好奇曾引发链上狂欢的游戏,究竟能不能通过免费流动性发币机制,为以太坊 meme 带来全新的可能。
那我们就来看看 jump.fun 究竟如何实现 6 ETH 的 meme 初始流动性支持?还有哪些独特玩法,又能否把 meme 的战场再次从 Solana 拉回以太坊?
pump.fun 无疑是这轮 meme 周期里目前为止最成功的产品,不仅凭借「全民发币」的市场定位开启了 meme 市场的新纪元,更是开创了一门稳赚不赔的生意市场:
截至 11 月 26 日,pump.fun 总收入为超 138 万枚 SOL(约 3.6 亿美元),横扫 24 个协议收入总和,过去数月更是累计出售超 1.6 亿美元 SOL,超越以太坊基金会的全年预算。

不过现在 Solana 生态的 meme 市场已经陷入极致内卷的混乱状态,无休止的严重 PvP 现象愈演愈烈——谁抢先发币,谁就更有机会吸引流动资金;而买家越早入场,获利的可能性就越大。
这种高周转率的机制也让市场变得短视,所有人的目标都集中在吃到第一波发行期红利,交易期无人问津,最终导致生态内耗严重,大多数用户难以从 meme 市场的繁荣表象中获取长期价值。
相比之下,jump.fun 将视角转向了目前处于「等待戈多」状态的以太坊生态,除了从最初的发行端提供快速介入的平台支持,还结合 Fomo3D 玩法,为 meme 发行之后的交易期设计了一套用户共建创新机制:
这既降低了发币门槛,为所有用户打开了参与的自由之门,确保每一个项目启动时都站在同样的起跑线上,又通过流动性绑定建立了一道「保险箱」,从根源上杜绝启动过程中可能存在的不透明不公平问题。

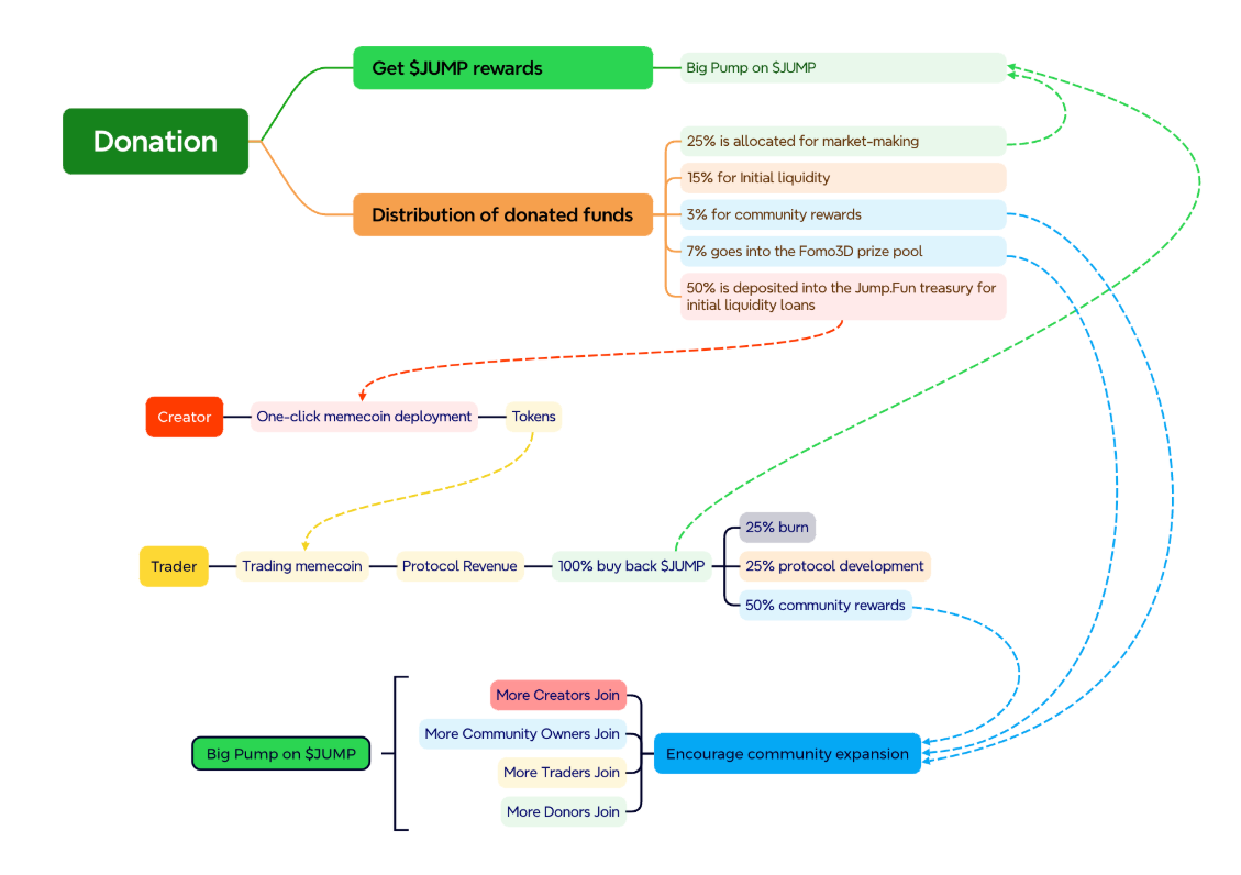
值得一提的就是 jump.fun 颇为创新性地提出的「6 ETH Uniswap 流动性贷款」概念:每个新发行代币可免费获得 6 ETH 流动性贷款,用于在 Uniswap 提供初始流动性,而这个贷款资金的来源正是通过 Fomo3D 玩法来自于普通用户的捐赠(50%)。
说白了,jump.fun 通过 Fomo3D 的捐赠玩法将普通用户的资金与 meme 项目的初始流动性形成直接关联,用户可以通过倒计时激励和奖励分配机制,参与捐赠或支持 meme 项目,从而实现社区与项目之间的深度联动。
这种玩法既保证了 meme 项目的公平性和透明性,又激励了更广泛的社区参与流动性建设,在一定程度上赋予 Meme 市场长期可持续发展的可能性。
从功能上看,jump.fun 具体可以分为 meme 一键部署发行(Liquidity War 模式)、捐赠活动(Fomo3D 玩法)、创建/加入社区战队这三大模块。
正如上文所言,目前 meme 领域存在严重的 PvP 现象,谁先发币谁就更容易聚集资金,买家越早入场则越容易盈利。
因此 meme 一键部署发行也是 jump.fun 实现「公平 PvP」的标配——任意用户只要填写基础代币信息(如代币名称、代币符号、简单描述、是否参与 Liquidity War 模式,初步购买),即可快速完成 meme 的创建与发行。
与此同时,用户还可以自由选择是否参与 Liquidity War 模式(后续推出),它通过分批次的流动性竞争,为不同的 meme 代币提供了一种全新的「二八分成」市场博弈机制:
此外在 Liquidity War 中连续五次失败的 meme 代币将自动永久退出竞争,并被打上 「CTO」 标签,且所有剩余的流动性将被销毁,当然这些「失败」的 meme 代币不排除会因为其独特的「历史」而产生某种独特的市场吸引力,有可能成为某些用户的另类投资标的。
捐赠活动则是 jump.fun 整个 meme 发行与交易机制运行的核心,与新发行 meme 代币的流动性池直接挂钩——分为 20 个阶段,第一个阶段旨在募集 460 ETH,而从第二阶段开始,每一阶段的 ETH 募集金额将比上一阶段增加 1%,那理论上总硬顶金额为 10128.74 枚 ETH。
目前捐赠活动处于第二阶段,计划募集 460×1.01=464.6 ETH,累计上限金额为 460+464.6=924.6 ETH。

同时捐赠活动和 jump.fun 代币 JUMP 代币发行直接挂钩:用户捐赠的 ETH 会按照固定比例与 JUMP 进行兑换(最低捐赠金额为 0.1 ETH),其中每个阶段分配 4000 万枚,20 个阶段总计的发行上限为 8 亿枚——也就是说占 10 亿枚理论总量 80% 的 JUMP 代币,将通过捐赠来 Fair Launch。
这也意味着本质上捐款就是在参与 JUMP 的 LaunchPad 活动,且随着捐赠阶段不断往后延伸,每捐赠等量 ETH 所获得的 JUMP 数量会逐渐减少,从而激励更多用户在早期参与。

同时 jump.fun 也将捐赠资金的 7% 放入 Fomo3D 奖池,并在捐赠活动开启之际同步设置了 96 小时倒计时,每当有新的捐赠加入,倒计时将延长 30 秒,最多可延续至 96 小时,
在倒计时结束时,最后 5 名捐赠者将分享 Fomo3D 奖池,这就创造了一种类似于 Fomo3D 的紧迫感和参与感,随着倒计时的结束,若有任何剩余的代币将会被直接销毁,确保捐赠的公平性和透明性。

正如上文所言,jump.fun 还基于获捐赠的 ETH 设置了一个「6 ETH 的 Uniswap 流动性贷款」(即将上线)的独创机制:不论是否参与 Liquidity War 模式,都可以从 jump.fun 金库获得 6 ETH 的初始流动性贷款,且在代币发布时,借来的 6 ETH 流动性和 100% 的代币供应量将自动添加到 Uniswap V2 作为初始流动性。
这一过程由智能合约自动执行,这样代币在上市时就能确保充足的流动性,帮助项目迅速启动并吸引用户交易,还款机制则根据是否参与 Liquidity War 有所区分:
这一机制确保了即使是新上线的 meme 代币,也能迅速获得初始流动性支持,并能通过 LiqWar 模式增加其市场流动性,推动价格上涨,同时确保代币的健康启动和透明度。
上个月 Pump.fun 在 𝕏 Space 活动中透露正思考是否要构建社交平台,并表示希望将社交元素与平台上的高消费和高活跃用户结合起来,创造更有趣的产品,还计划将社交元素视为下一阶段功能的重点。
而 jump.fun 在这方面则直接将社交元素嵌入其平台设计中,通过允许用户创建或加入社区,推动社交互动与平台功能的深度融合:用户可以选择创建自己的社区或加入现有的社区,从而生成唯一的推荐代码,并在 jump.fun 的社区板上列出以吸引新成员加入。
同时当社区成员进行捐赠时,捐赠者本人、社区创建者和推荐者分别能够获得捐赠资金中 1% 的奖励,这样不仅奖励了直接的捐赠行为,还激励了社区的建设和推荐活动。

此外 jump.fun 协议收入的 50% 也会用于社区奖励(以 JUMP 形式分配),具体分配比例为 25% 归交易者、15% 归推荐人、10% 归社区创建者,所有的奖励都具有可追溯性,甚至是在用户加入社区之前,这些奖励也会持续积累,确保每个社区的贡献都能得到公平的回报。
从这个角度看,jump.fun 的社区机制不仅能够激励用户参与 jump.fun,还能最大限度地满足社区创建者和普通社区用户的需求,提供了一个互利互惠的奖励机制——社区创建者能够通过社区曝光、奖励分配不断提高收益,而加入社区的用户不仅能通过捐赠获得 1% 的返利,还能通过推荐新成员等方式持续获得额外收益。
目前 jump.fun 已开放社区模块,并处于捐赠阶段,待捐赠活动趋于尾声,11 月 26 日才会正式开放 meme 代币一键部署发行功能。
从这个角度看,jump.fun 的核心便在于结合 Fomo3D 的捐赠玩法,这不仅是一个早期筹集流动性的手段,更为 jump.fun 打造了一个无条件获得 meme 初始流动性的叙事框架,尤其是通过社区模块的引入,这种基于捐赠的竞争模式进一步提升了用户参与感和归属感,为后续 meme 的市场推广和品牌塑造提供了强大的用户基础和舆论支持。
这也有可能重新定义以太坊 meme 的发行与运作方式,为这个高度投机化的市场注入了更多社区主导的活力和创新模式——如何通过 DeFi + 社区经济的形式,推动 meme 市场的公平性和可持续性发展:

以太坊 meme 市场长期以来都是热点板块,市场对有趣叙事与社区化玩法的需求很强劲,如果 jump.fun 能通过工具化和社区化的方式,降低 meme 发行的技术壁垒,那随着一键发行功能的上线及社区战队模块的开放,就有望吸引泛以太坊生态的用户加入,构建起一个繁荣的以太坊 meme 生态系统。
此外 jump.fun 协议的经济模型设计也更加注重对 JUMP 持币者的价值回馈,计划将 100% 用于回购 JUMP 代币,这种直接的价值分配机制,不仅强化了项目的代币经济效益,还为持币者带来了更高的长期收益预期,激励用户的长期持有与参与热情。
那随着用户的持续增长和社区生态的拓展,jump.fun 的潜在用户覆盖面及其市场影响力,确实具备发展为以太坊 meme 市场现象级项目的可能性。
pump.fun 是一个好生意,但截至目前,以太坊生态仍然缺乏一个真正可以降低门槛、工具化且社区化的 meme 项目发行与交易平台,而 jump.fun 恰恰填补了这一空白。
不管是类 Fomo3D 捐赠活动,还是公平透明发行机制、6 ETH Uniswap 贷款、Liquidity War 模式,都为 jump.fun 未来功能的开放奠定了资金和社区基础。
我们也可以看出 jump.fun 不想将产品定位仅停留在以太坊上的 meme 发行平台,而是一个庞大的基于 meme 的流动性生态,未来发展几何,值得期待。