作者:Mark丨Stewart丨Mavis丨Jason丨Ryan丨Luiz,头等仓
编译:深潮 TechFlow
投资概要
Aptos是一个立项于2021年底的公链项目。
从团队来看,Aptos核心团队与Meta曾经开发过的区块链项目Diem(前身为稳定币项目Libra)和Novi渊源颇深,在Meta受到监管压力,被迫放弃在区块链领域的探索后,原先的开发团队的几位重要成员选择创办了公链项目Aptos。某种程度上可以将Aptos视为Meta在区块链领域的遗产继承人之一,而Meta作为行业顶尖的软件开发公司,其为区块链开发所积累的人才储备本身就具有非常不错的学术背景和可靠的技术开发能力,并且随着Aptos项目的规模不断扩大,后续Aptos的发展具有非常不错的团队基础。
从资金来看,截至2024年11月7日,Aptos共完成了6轮融资,根据已经披露的融资信息,Aptos于2022年主网上线前,以27.5亿美元的估值,融资了3.5亿美元,随后Aptos还进行了4轮的未披露融资额的战略融资。Aptos的投资人均为业内一线投资基金,包括Binance Labs,Dragonfly Capital,A16z,Multicoin Capital,Circle,Coinbase Ventures等。最近一轮融资完成于2024年9月19日,因此估计项目本身资金仍然较为充裕。
从产品和技术来看,Aptos以建设一个具有可拓展性,安全性,可靠性以及可升级性的智能合约平台为核心目标,通过Move编程语言,Diem BFT 共识算法,Block‑STM 并行执行引擎以及高效的节点同步方案为实现这一目标奠定了基础。在追求可拓展性和安全性的同时,Aptos在去中心化程度上也做出了一定的取舍,虽然Aptos的节点数量不多,且有较高的门槛,具有一定的中心化风险,但换来的性能优越性立竿见影。自从主网上线以来,Aptos峰值TPS曾达到过12,000以上,单日处理过超过3亿笔交易,交易延迟降低到了1秒以内,并且在其中并未出现交易延迟或者网络停机等故障,证明了其作为性能的高效性和可靠性。同时从交易成本来看,Aptos也通过优秀的Gas费用机制设计极大地降低了使用者的Gas支出,为生态DeFi或者其他应用类项目的发展拓宽了空间。
从项目发展来看,Aptos目前发展情况较好,尤其是2024年第三季度以来,活跃地址数不断增长且保持一定的粘性,交易量也有了明显的增长,8月15日曾创下了单日超过3亿笔交易的记录,峰值TPS接近13000,也从侧面印证了Aptos公链性能的优异。生态系统方面,Aptos的版图也在不断扩大,兼具广度和深度,尤其是DeFi,游戏,社交等赛道将有可能成为未来Aptos扩张的基石。同时Aptos也在积极地维持着与传统企业以及监管部门的良好关系,与微软,Google,阿里巴巴,亚马逊,韩国乐天,SKT等企业均有技术和商业方面的合作。除此之外,2024年10月底,原生USDT正式上线Aptos,这将有可能为Aptos带来更多的流动性,释放生态系统更多的潜力。
从代币经济学的角度来看,APT代币主要作为Aptos网络的应用代币而存在,用于网络共识,治理,支付Gas费用和促进生态发展。而目前已发行的APT代币主要掌握在Aptos基金会手中,用于未来的项目运营以及生态系统建设,反映出了Aptos对于未来生态发展的重视,为后续公链生态的发展增加了更多的可能性。
从赛道的角度来看,Aptos所处的公链赛道经过了几轮牛熊市的更迭以及区块链技术的发展,市场的需求已经越来越清晰,各个项目之间对于公链的理解也越来越深入,我们可以发现,一个公链的底层共识和性能是公链生态项目得以茁壮发展的根,而生态的繁荣则是其上结出的果实,一个优秀的公链,底层技术必须过硬,才能够结出好的果实,而同时果实也必须能够足够耀眼,才能够获得市场最终的肯定,三者缺一不可。目前Aptos已经凭借优秀的架构设计为生态的繁荣扎好了根,同时也依托代币经济学和生态建设方案为生态的种子浇好了水,只待后续生态项目的发展来长出耀眼的果实。而从公链竞争的角度来看,目前以太坊和Solana仍然是公链的第一梯队,Aptos与Sui与前两者在除了性能以外的各个方面都与前两者存在非常大的差距,需要一定的时间追赶。Aptos与Sui相比,同出自Meta一系,用同样的语言开发,在性能上不相伯仲。由于两者生态发展的偏好不同,目前在市场认知上有所偏差,我们认为未来随着Aptos生态布局的不断完善,随着市场更加关注的生态项目的面世,Aptos将有厚积薄发的潜力和很高的天花板。
Aptos是一个立项于2021年底的公链项目,其继承了部分Meta在区块链领域探索的成果,且有着非常不错的团队和融资阵容。自从主网上线以来,Aptos已经用实际行动证明了自己的高效性和可靠性,未来依托布局已久的生态系统将有可能取得更大的发展。

根据当前可以获得的信息,Aptos的核心开发团队Aptos Lab主要位于北美加利福尼亚州,其雇佣员工遍布全球,总人数估计在百人以上,在领英上显示Aptos目前有225名相关人员,而根据Aptos白皮书显示,在2022年主网上线前,累计有超过350名开发人员参与过Aptos的开发。根据官方页面,Aptos目前领导团队当中共有16名创始成员以及12名各部门主管,部分重要成员的简介如下:


综合Aptos团队核心成员的履历来看,我们可以发现他们大多与Meta曾经开发过的区块链项目Diem(前身为稳定币项目Libra)和Novi渊源颇深,在Meta受到监管压力,被迫放弃在区块链领域的探索后,原先的开发团队的几位重要成员选择创办了公链项目Aptos。某种程度上可以将Aptos视为Meta在区块链领域的遗产继承人之一,而Meta作为行业顶尖的软件开发公司,其为区块链开发所积累的人才储备本身就具有非常不错的学术背景和可靠的技术开发能力,并且随着Aptos项目的规模不断扩大,后续Aptos的发展具有非常不错的团队基础。
表2-1 Aptos融资情况

截至2024年11月7日,Aptos共完成了6轮融资,根据已经披露的融资信息,Aptos于2022年主网上线前,以27.5亿美元的估值,融资了3.5亿美元,随后Aptos还进行了4轮的未披露融资额的战略融资。Aptos的投资人均为业内一线投资基金,包括Binance Labs,Dragonfly Capital,A16z,Multicoin Capital,Circle,Coinbase Ventures等。最近一轮融资完成于2024年9月19日,因此估计项目本身资金仍然较为充裕。

图2-1 Aptos代码提交情况

图2-2 Aptos代码贡献者情况
Aptos的源代码在Github上开源。截至2024年11月7日,从上图可以看出,Aptos代码在持续更新,Commits提交数共计40,223次,开发者人数最多时在70人以上,目前开发者数量约在50人左右。项目开发目前出现过三个高峰,第一个高峰出现在2022年第三季度,对应激励测试网以及主网上线前的开发准备工作,第二个高峰出现在2023年第三季度,对应Move语言以及新的链上身份解决方案的开发,第三个高峰出现在2024年第二季度,对应新的资产标准以及共识协议的开发。总的来看,Aptos的开发节奏较为稳定,没有出现过明显的开发停滞线现象,因此后续预期将仍有不错的技术开发潜力。
Aptos是一个以可拓展性,安全性,可靠性以及可升级性为主要原则设计的一个公链项目,致力于为Web3带来主流应用从而以去中心化的方式来解决现实世界当中用户的核心痛点。围绕着Aptos的原则和愿景,Aptos在协议的共识、智能合约设计、系统安全、性能和去中心化方面都做出了独特的设计。
2.4.1 目标愿景和技术框架
Aptos的目标是建设一个具有可拓展性,安全性,可靠性以及可升级性的智能合约平台,这个目标,暗含着对公链“不可能三角”问题的理解和回应。公链“不可能三角”问题,是由以太坊创始人Vitalik Buterin提出的,指的是公链无法同时达到可扩展(Scalability)、去中心化(Decentralization)、安全(Security),三者只能得其二。
简单来说,以太坊、比特币属于追求去中心化和安全,牺牲了可扩展性。Solana等新公链属于追求极致的可扩展性,去中心化和安全性有所不足。而在Aptos的白皮书以及medium文章中,在描述目标时采用的表述都是“可拓展性,安全性,可靠性以及可升级性”,而没有提及去中心化,反映了项目在整体架构设计和技术开发上的一些取舍。
表2-2 Aptos目标及相应技术手段

而根据Aptos白皮书,其技术框架核心原则包括:
1)通过新的智能合约编程语言Move实现快速、安全的交易执行。
2)采用流水线和并行化应用程序实现高吞吐量和低延迟。
3)通过Block-STM并行引擎来支持任意复杂事务的处理。
4)通过快速的权益权重验证器轮换,优化性能、去中心化,实现声誉跟踪。
5)可升级性和可配置性是一级原则,拥抱新技术和新用例。
6)模块化设计,实现组件级别的测试,可以提高安全性和可操作性。
以下对上述所涉及的核心技术部分,我们将在下面对其进行一定程度的解释说明。
2.4.2 Move编程语言
2021年Meta旗下的Diem工程团队的文章《为什么要构建Move》里面对编程语言在区块链当中的运用做出了描述,即区块链当中状态和转换的准确表示是通过编程语言实现的。这里的状态一般指的是资产的价值,资产存储的位置以及资产的所有权,而转换一般指的是谁可以创建/销毁/移动资产,允许哪些状态转换以及转换资产的规则是什么。
而由于区块链本身的特殊性,编程语言除了需要准确表示区块链的状态和转换以外还必须满足区块链所需要的确定性、密封性和可计量性:
确定性指的是由于区块链需要依靠状态机复制来完成共识,因此编程语言需要具有高度的确定性来让验证者节点能保持状态的一致性,而像C语言一样缺乏内存安全性或者Java这种允许未定义语义操作的通用编程语言因为无法安全准确地进行状态机复制所以无法在区块链当中使用。
密封性指的是为了保证区块链消息传递的真实性,交易执行的输入需要被严格限制。在区块链当中,程序只能接受来自于全局状态或者当前交易的输入,而对外部源的引用都有可能会影响到网络共识的形成,因为不同的验证器将可能从外部的信息当中获得不同的输入。
计量性指的是为了确保网络可以持续地处理交易,每次状态转换都必须设定一个资源消耗的上限,即Gas函数。而Gas函数所代表的计量能力,在大多数通用语言当中都不是内置组件,因此需要有专门的编程语言来为区块链提供剂量性。
为了实现区块链的所需要的确定性,密封性和可计量性,确保区块链运行当中的安全可靠,收到Rust等编程语言的启发,Move编程语言在设计当中引入了“资源”和“模块”的概念。
Move是一种关于资源的语言,资源描述了某些类型的值,而Move当中的任何资产都可以用资源来表示或者存储在资源当中。同时资源还具有稀缺性,每个资源都被定义了生命周期,存储和访问的模式,这确保了类似代币这样的资源不会被凭空铸造或销毁,也不能被重复调用,这确保了区块链资产的安全性。
模块则是一种包含着数据类型和程序的Move代码,由声明模块的账户地址和模块的名称来进行标识,用于创建、存储或转移资产。Move当中的模块强调了“访问控制”的功能,模块被分为私有模块和公共模块,私有模块无法被其他模块访问,并且只能在定义它的模块中进行修改,公共模块则可以被其他模块访问,并且也可以由公共访问器进行访问,区分了私有和公共模块后,Move的安全性得到了进一步的提升。除此之外,相同账户地址下的模块会被归并到同一个软件包当中,此账户地址的所有者可以将软件包视为一个整体在链上发布,并且可以选择软件包是否具有可升级的能力,所有者可以在不改变旧有的函数与资源的情况下,为软件包内添加新的函数和资源,从而提升了智能合约的可编程线和可升级性。除了模块外,Move当中还包括另外一种程序,被称为事务脚本,这是一种可以接受任意数量的参数但不返回内容的函数,主要用于调用公共模块,实现全局状态的特定更改。
通过资源和模块的设计,Move在满足了区块链所需要的确定性,密封性以及可计量性的基础上,为Aptos实现高效且安全的交易执行以及后续代码的更新迭代创造了可能。
2.4.3 Diem BFT 共识算法
共识机制(也称为共识协议或共识算法)是指保持分布式系统(计算机网络)协同工作、安全记账的机制。更具体地说,是在一组验证器中进行区块(交易)排序和确认的机制。
不同的区块链,基于不同的目标,可能采用不同的方法。比特币采用的是工作证明机制(PoW),节点进行海量计算,碰撞随机数,分配记账权。POW去中心化程度最高,资源消耗最大,性能效率比较低。早期权益证明(PoS),根据节点所持代币的比例和时间,降低挖矿难度,加快找到随机数的速度。PoS的去中心化程度降低,资源消耗降低,性能效率提升。
Aptos采用的是BFT机制。Diem BFT 是Aptos开发的生产级、低延迟的拜占庭容错 (BFT) 引擎。这个共识协议是 HotStuff 的衍生版本,HotStuff 是 Diem 最初使用的底层共识协议。为了提高效率,BFT机制只需要达到阈值数量的节点参与共识和验证即可,Diem BFT总验证节点 ≥ 3f + 1,最多可以有 f 个错误验证者。也就是说,只需要 ≥ 2f + 1个节点验证完毕,即可确认。
在过去几年中,Diem BFT已经实施了协议的第四次迭代,迭代的主要内容包括:
1)区块提交的时间变短,只需要两次网络往返即可提交,实现了亚秒级的最终确定性。
2)添加了节点信誉系统 ,用于检查链上数据,并自动更改领导者轮换。可以分析判断验证者无响应的情况,不需要通过人工去进行干预。
在BFT共识下,通常采用领导者轮换机制,由领导者对区块链的排序进行提议。大部分轮换机制没有考虑到领导者的状态,也就是说,故障节点可能被选择成为领导者,一旦故障节点过多,将影响区块链的速度。
Diem BFT改进了领导者轮换机制,增加了节点信誉系统(State-Machine Replication,SMR)。该系统关注节点的活性和有效性。活性是指通过检查链上数据来跟踪活跃方,并从中选举领导者。当领导者节点受到攻击或网络中断期间,可能无法履行任务,但链上信誉系统会很快寻找到合适的节点担任领导者节点,开始工作,从而避免攻击对网络造成大规模的影响。
此外,Aptos 的协议清楚地将网络活性与安全区分开来。假如是网络不可链接或非安全核心受到某种损害的情况,只要 BFT 机制的诚实保证得到维护,就不需要分叉区块链。共识协议的安全性已经过审计和正式验证。
目前,Aptos仍在进行下一代公式协议的研发,2024年9月,Aptos Labs研究主管 Alexander Spiegelman 宣布 Aptos 将在不久后推出新的BFT共识机制协议Raptr,其结合了主要的DAG(有向无环图)技术来为网络提供更高的TPS,同时能够保留最佳的理论延迟,这次共识机制协议的改动将在未来分为两个阶段部署在Aptos网络上。
2.4.4 Block‑STM 并行执行引擎
当我们描述公链的系统性能时,通常采用的两个指标是吞吐量和最终确定性。吞吐量(TPS)指的是每秒处理的事务数,最终确定性(Finality)指的是从客户端创建并提交交易到对方确认交易所需的时间。
截至2024年11月12日,自从主网上线以来,Aptos的TPS最高曾接近13,000,一天之内曾经处理过超过3亿笔交易,最终确定性低于1秒,且没有出现过网络延迟,停机等问题,预计Aptos最大理论TPS将可以达到16万。
而这一切的记录都是来自于Aptos优秀的交易处理架构设计:
1)共识协议与交易执行完全分离:共识协议接受提议的交易排序。验证者在远离关键路径的不同协议中执行交易,并就最终交易排序和执行结果达成一致。通过消除结合共识和执行所带来的共同依赖,可以实现更高的吞吐量和延迟。Aptos Labs 正在为下一个协议迭代进行这种解耦,该迭代有望在今年晚些时候集成到测试网中。
2)Block-STM并行引擎:Aptos Labs 设计了一个名为 Block-STM 的内存中智能合约并行执行引擎。STM 代表软件交易内存,这是一种新的工程方法,支持同步过程的灵活交易编程。
在以太坊中,以太坊虚拟机(EVM)是单线程的,只有一个核心可以处理交易。当出现交易高峰时,由于只有一个线程,大量交易堆积,需要较长时间才能消化这些交易量,从而导致交易的迟延。为了解决这个问题,Solana等新公链尝试多线程并发处理。Aptos也采取了这一方式,根据其目前的测试,最高是按照的是32个线程来进行。
Aptos 在开源代码库中实现了 Block-STM,依靠 Rayon、Dashmap 和 ArcSwap crates 实现并发,并进行了执行效率测试评估。如图2-4所示,每个区块均包含了10000笔交易,账户数量决定了系统冲突和争用的水平。红线为2个账户,黄线为100个账户,蓝线为10000个账户,黑线为按照顺序执行。横轴为不同的线程数量,纵轴为TPS。在不同的线程数量、不同的账户数量下,系统的TPS表现不同

图2-3 Block-STM 在不同线程下的表现
从上图可知,按顺序执行的TPS不受线程数的影响,TPS均为1万。当有4个线程时,Block STM最高的TPS为4万。当有16个线程时,Block STM最高的TPS为11万。当有32个线程时,Block STM最高的TPS为16万。可见,并行引擎提高了交易速度,当用户量越大时,32线程的优势就越明显,能够提供更高的TPS。
3)优化身份验证数据结构:为了解决将Merkle 树写入持久存储所带来的可扩展性问题,Aptos 正在开发经过身份验证的数据结构,旨在成为可扩展、对数据库友好的解决方案。这将通过评估更高的分支因子、访问模式优化缓存和仔细的版本控制来实现。
2.4.5 节点状态同步方案
状态同步是允许非验证节点分发、验证和持久化区块链数据并确保生态系统中所有节点同步的协议。大多数区块链都是分层结构的,在网络的核心有一组活跃的验证器。验证者通过执行交易、产生区块和达成共识来发展区块链。网络中的其他对等点(例如,全节点和客户端)复制由验证器生成的区块链数据(例如,块和交易)。

图2-4 Aptos节点系统
上图显示了Aptos的节点系统。各个验证者节点之间相互联系,除此之外还存在全节点、客户端等不参与验证的节点来负责其他的功能。而在这个过程当中,如何实现节点之间的有效同步,对整个区块链来讲起着至关重要的作用,其原因如下:
1)数据正确性。状态同步负责在同步过程中验证所有区块链数据的正确性。这可以防止网络中的恶意对等方和对手修改、审查或伪造交易数据并将其显示为有效。
2)影响用户体验。当验证者执行新事务时,状态同步负责将数据传播给对等方和客户端。如果状态同步缓慢或不可靠,对等方将感知到较长的事务处理延迟,人为地夸大了最终确定的时间。
3)影响共识达成。崩溃或落后于其他验证器集的验证器依靠状态同步来使它们恢复速度。如果状态同步无法像共识执行的那样快速处理事务,则崩溃的验证器将无法恢复。新的验证者将无法开始参与共识,全节点将无法同步到最新状态。
4)影响去中心化的实现。拥有快速、高效和可扩展的状态同步协议允许:
A. 活跃验证者集的更快轮换,因为验证者可以更自由地进出共识;
B. 网络中有更多潜在的验证者可供选择;
C. 更多全节点快速上线,无需等待很长时间;
D. 降低资源需求,增加异质性。所有这些因素都增加了网络的去中心化,并有助于在规模和地理上扩展区块链。
因此为了实现更高效的状态同步,Aptos采取了以下措施:
1)支持一系列不同的状态同步协议,不同的协议之间,匹配不同的CPU容量和网络带宽。节点可以根据需要进行选择,从而鼓励更多的节点参与到Aptos系统中。
2)支持低成本的全节点,可以同步交易及其执行结果。由一定数量的验证者签名,允许节点跳过计算,直接从已执行的账本状态更新结果。
3)客户端可以使用顶级交易累加器来获取最新提交的交易,而无需像大多数区块链那样下载全账本来获取最新的分类帐。如果需要,还允许对以前的交易和分类帐历史进行廉价的修剪。
通过高效的节点状态同步方案的实现,Aptos的吞吐量提高了10倍,延迟降低了3倍,对等点每秒可以验证和同步超过1万笔交易。
2.4.6 安全性设计
Aptos的目标是将Web3推向普通大众,因此,强调用户的交易安全性。目前区块链的欺诈频繁发生,需要采取措施,增加用户交易的安全性:
1)交易可行性保护
用户在交易时,需要签署授权。有时,用户会无意中签署了本不想要完成的交易,或者没有充分考虑到交易可能被操纵。为了降低这种风险,Aptos限制了每笔交易的可行性,保护签名者不受无限有效性的影响。Aptos区块链目前提供三种不同的保护:发送者的序列号、交易到期时间以及制定的链标识符。
对于每个发送者的账户,一个交易的序列号只能提交一次。如果发送者观察到,自己账户序列号大于或者等于一个交易的序列号,那么,要么该交易已经被提交,要么该交易永远不会被提交(因为该交易所使用的序列号已经被另一笔交易使用了)。
区块链时间按照亚秒级别的精度进行记录。如果区块链时间超过了某交易的过期时间,那么,要么该交易已经被提交,要么该交易永远不会被提交。
每笔交易都有一个制定的链标识符,以防止恶意方在不同的区块链环境中重复交易。
2)密钥轮换和混合托管机制
Aptos账户支持密钥轮换,帮助降低私钥泄露、远程攻击和现有密码算法未来被破解的风险。用户可以将轮换帐户私钥的能力委托给一个或多个托管方以及其他可信实体,然后通过 Move 模块定义一个策略,使这些受信实体能够在特定情况下轮换密钥。例如,实体可能是由许多受信任方持有的 k-out-of-n 多签密钥,从而可提供密钥恢复服务以防止用户密钥丢失。相比其他一些诸如云端备份、社会恢复等密钥恢复方案,Aptos的这种密钥管理方案是链上的且更加公开透明。
3)提高预签名交易透明度
当前钱包对于签署的透明度不足,许多签名并非明文,用户无法清楚知悉每一笔签署背后意味着什么后果。这导致诱骗签署的恶意交易频频发生,造成窃取资金的后果。
为了解决这一问题,Aptos提供一种预防措施,在签署之前向用户描述可能的交易结果,减少欺诈;钱包还可以在执行期间对交易做出限制,违反这些约束的交易将会被终止,这可以进一步保护用户免受恶意程序攻击。
通过以上数种安全性设计,Aptos能够为用户提供更加安全的使用环境。
从团队来看,Aptos核心团队与Meta曾经开发过的区块链项目Diem(前身为稳定币项目Libra)和Novi渊源颇深,在Meta受到监管压力,被迫放弃在区块链领域的探索后,原先的开发团队的几位重要成员选择创办了公链项目Aptos。某种程度上可以将Aptos视为Meta在区块链领域的遗产继承人之一,而Meta作为行业顶尖的软件开发公司,其为区块链开发所积累的人才储备本身就具有非常不错的学术背景和可靠的技术开发能力,并且随着Aptos项目的规模不断扩大,后续Aptos的发展具有非常不错的团队基础。
从资金来看,截至2024年11月7日,Aptos共完成了6轮融资,根据已经披露的融资信息,Aptos于2022年主网上线前,以27.5亿美元的估值,融资了3.5亿美元,随后Aptos还进行了4轮的未披露融资额的战略融资。Aptos的投资人均为业内一线投资基金,包括Binance Labs,Dragonfly Capital,A16z,Multicoin Capital,Circle,Coinbase Ventures等。最近一轮融资完成于2024年9月19日,因此估计项目本身资金仍然较为充裕。
从产品和技术来看,Aptos以建设一个具有可拓展性,安全性,可靠性以及可升级性的智能合约平台为核心目标,通过Move编程语言,Diem BFT 共识算法,Block‑STM 并行执行引擎以及高效的节点同步方案为实现这一目标奠定了基础。自从主网上线以来,Aptos峰值TPS曾达到过12,000以上,单日处理过超过3亿笔交易,交易延迟降低到了1秒以内,并且在其中并未出现交易延迟或者网络停机等故障,证明了其作为性能的高效性和可靠性。同时从交易成本来看,Aptos也通过优秀的Gas费用机制设计极大地降低了使用者的Gas支出,为生态DeFi或者其他应用类项目的发展拓宽了空间。但是在追求可拓展性和安全性的同时,Aptos在去中心化程度上也做出了一定的取舍,目前Aptos的节点数量较少,且有较高的门槛,具有一定的中心化风险。
表3-1Aptos大事件



3.2.1 运营数据

图3-1 Aptos每日累积交易量

图3-2Aptos每日活跃地址数

图3-3 Aptos基本数据1

图3-4 Aptos基本数据2
根据Aptos的官方Dune数据板,截至2024年11月11日10时,Aptos上累积活跃地址数33,671,757个,共产生了1,909,381,503笔交易,过去30日活跃地址数为8,184,230,约占总地址数的24.30%,今年以来活跃地址数为25,084,036约占总地址数的74.50%,可以看到Aptos拥有着不错的用户粘性。
而从每日的活跃地址数和交易量来看,自从2022年10月主网上线以来Aptos的网络使用数据一直在维持着增长,尤其是进入2024年第四季度,Aptos的每日活跃用户数出现了更显著的增长,而从交易量来看,也出现了类似的趋势。
此外,由于生态项目点击游戏项目Tapos的火热,Aptos的交易量在2024年5月和2024年8月出现过两个峰值,其中8月15日单日交易量就达到了326,972,362笔,刷新了由自己创下的Layer1每日交易量最高记录,峰值TPS接近13,000,即使这样Aptos的网络没有出现任何出块困难的情况,证明了其具有处理交易并发问题时候的极其优秀的性能,可以满足生态项目后续发展的需要。
3.2.2 生态系统
作为一个Layer1项目,在优秀的网络性能的加持下,Aptos在生态系统的布局上兼具广度和深度。
其广度体现在丰富的赛道布局上,截至2024年11月11日,Aptos的生态系统基本囊括了目前主流的16个赛道,生态项目数量达到了192个,其中DeFi项目49个,基础设施项目48个,钱包项目28个,游戏项目25个,社交项目18个,NFT项目16个,不乏市场关注的明星项目。从目前Aptos的赛道布局项目的数量来看,目前Aptos的生态系统发展仍然处于前中期,以功能性基础设施和流动性基础设施为主,未来在公链生态基础完备且丰富的情况下,还会涌现出更多的项目和赛道用例,生态整体而言也将会有更大的发展潜力。
表3-2 Aptos生态系统赛道项目统计

在生态系统深度的探索上,Aptos积极地推进与生态项目在技术和应用方面的合作,为生态项目提供了新的Move语言版本,代码编译器,代码格式化程序,游戏开发套件,代币标准,NFT标准,钱包标准等,帮助生态项目能够更好地发挥自身在Aptos网络当中的独特优势。
除了上述这些生态项目以外,Aptos基金会还积极推动着黑客马拉松以及生态系统资助计划,目前开放了四大类的项目资助申请,包括“生态系统资助”“注册金资助”“Gas费资助”以及“安全审计资助”,可以全方面地帮助Aptos生态开发人员从零开始将想法变成一个区块链项目。截至2024年11月,已经有超过200个项目获得了生态系统的相关资助,其中包括Thala Labs,Pontem Wallet,Merkle Trade,Mercato,Wapal,Aptos Arena等项目。
在积极布局链上生态的同时,得益于Meta时期良好的口碑,Aptos也与各国的互联网企业和传统企业均保持着良好的合作关系,双方的合作既涉及技术领域,也涉及商业领域,其中包括亚马逊,阿里巴巴,Google,NBCUniversal,微软,Brevan Howard,SK Telecom,Boston Consulting Group,韩国乐天等。此外,Aptos与美国的监管机构也维持着不错的关系,Aptos联合创始人Mo Shaikh在2024年6月被美国商品期货交易委员会任命为数字资产小组委员会成员。
3.2.3 社交媒体规模
表3-2 Aptos社交媒体数据

截止2024年11月11日,Aptos的社交媒体平台规模较大,粉丝数量较多,互动较多。社区规模很大,活跃程度较高,交流内容主要围绕项目代币以及生态后续发展。治理论坛活跃程度较高,交流内容主要围绕项目发展现状,后续项目技术升级以及发展方向等。
Aptos近期没有公布过后续的路线图计划,根据官方人员于社区的回复,近期之内也不会公布路线图,但是会在社区当中即时更新项目的相关讯息。
根据目前Aptos的开发情况,主要的公链开发工作已经基本完成,后续仅需要进行一定程度的技术迭代和更新,而未来项目的主要发展方向将可能放在生态系统以及商业合作上。
从项目发展来看,Aptos目前发展情况较好,尤其是2024年第三季度以来,活跃地址数不断增长且保持一定的粘性,交易量也有了明显的增长,8月15日曾创下了单日超过3亿笔交易的记录,峰值TPS接近13000,也从侧面印证了Aptos公链性能的优异。生态系统方面,Aptos的版图也在不断扩大,兼具广度和深度,尤其是DeFi,游戏,社交等赛道将有可能成为未来Aptos扩张的基石。同时Aptos也在积极地维持着与传统企业以及监管部门的良好关系,与微软,Google,阿里巴巴,亚马逊,韩国乐天,SKT等企业均有技术和商业方面的合作。除此之外,2024年10月底,原生USDT正式上线Aptos,这将有可能为Aptos带来更多的流动性,释放生态系统更多的潜力。
4.1.1 APT代币分配
APT是Aptos的项目代币,于2022年10月上线主网,供应量为1,000,000,000枚,采用通货膨胀的方式发行新的APT代币,第一年的代币通胀率为总代币量的7%,随后每年的新增代币量将以1.5%的比例缓缓下降约50年,直至达到代币通胀率的下限3.25%,这部分代币将被分配给现在和未来的网络节点运营商和代币质押的参与者以维持网络的正常运作。截至2024年11月11日,APT代币的供应量为1,125,360,719枚,总流通量520,057,351枚,占比46.2%。
表4-1 APT代币初次发行大致分配情况

社区及基金会部分
社区(51.02%)及基金会(16.5%)份额将被指定用于与生态系统相关的项目,如捐赠、激励以及其他社区增长计划,其中一些代币已经分配给了在 Aptos 协议上开发的项目,将在项目完成某些里程碑时授予。这些代币的大部分(410,217,360枚)当前由 Aptos 基金会持有,少部分(100,000,000 枚)由 Aptos Labs持有,预计将在十年期间完成分发。具体锁仓及流通情况如下:
1)社区份额方面,1.25亿枚APT在代币初次发行时进入流通,可用于生态支持、捐赠以及其他社区增长计划;
2)基金会份额方面,500万APT在代币初次发行时也会进入流通,最初可用于支持Aptos基金会倡议的计划;
3)在未来10年里,社区和基金会的剩余代币按照每个月1/120的速度逐月解锁。
核心贡献者及投资者部分
核心贡献者(19%)及投资者(13.48%)份额将完全锁仓1年,并在接下来的3年时间里完成分发。具体锁仓及流通情况如下:
1)代币初次发行后的前12个月,不会有任何核心贡献者及投资者份额进入流通;
2)代币初次发行后的第13个到第18个月(包括第18个月),该部分代币将按照每个月 1/16 的速度逐月解锁;
3)代币初次发行后的第19个月起,剩余代币将按照每个月1/48的速度逐月解锁。
需注意的是,根据Aptos的代币发行计划,所有代币均可以参与代币质押,包含解锁了的代币和仍然处于锁定状态的代币,因此目前绝大多数的Aptos代币都仍然处于质押状态,并未进入流通。

图4-1 APT代币分配堆积图
从代币分配来看,在初次分配的10亿枚APT代币当中,表面上社区占有代币的分配超过半数,实际上大部分的代币目前仍然保管在Aptos基金会当中用于未来生态系统的发展,并且由于被锁定的代币也可以参与质押,代币质押者将获得新发行代币的份额作为质押奖励,因此实际上社区初期分配的流通代币占总代币发行量的比例未来还将下降。总的来看,目前APT代币的分配和持有仍然较为中心化,Aptos基金会占据了主导地位,不利于未来小型代币持有者对于生态系统的参与。
APT代币作为Aptos网络的应用代币,主要包含以下几个职能:
1)作为PoS的基础来进行网络共识,并且作为验证者节点所能获取的区块奖励。
2)作为治理代币,对治理提案进行投票,包含网络参数以及后续的营销,生态系统发展和技术升级。
3)作为Aptos网络生态上面的Gas来支付网络上的交易费用。
4)用于奖励生态系统的参与者和社区贡献者。
4.2.1 网络节点
Aptos网络采用了拜占庭容错(BTF)共识算法,进行PoS形式的网络共识。

图4-2 Aptos验证节点分布
Aptos当中主要存在两种类型的网络节点,全节点与验证者节点,两者虽然共享相同的代码,但在分工上略有区别。全节点负责获取并保持区块链的最新状态,同时还可以为网络提供可拓展性以及DDoS缓解功能,但其本身并不参与Aptos的网络共识,任何第三方区块链浏览器,钱包,交易所或者Dapp都可以运行Aptos的本地全节点。验证者节点则负责运行分布式共识协议,执行交易,并且将交易和执行结果存储在区块链上,代币持有者可以通过代币质押或者委托质押来运行验证者节点(代币质押量的最低门槛为100万APT代币,上限为5,000万APT代币),并且可以获得网络的共识奖励。

图4-4 Aptos代币质押情况
截至2024年11月12日,Aptos网络当中共有150个验证者节点,分布在23个国家的47个城市当中,质押代币达909,136,163 APT,约占代币发行总量的80.78%。从验证者节点数量上来看,仍然存在一定程度的中心化问题,但是从分布上来看,仍然具有一定的安全性。
4.2.2 委托质押
2023年4月,Aptos官方发布了委托质押的功能,为APT代币的持有者提供了参与Aptos网络共识,并且获得共识奖励的官方渠道,同时也增加了网络的去中心化程度,提升了安全性。

图4-5 委托质押界面
APT代币持有者可以通过Aptos Explorer使用委托质押功能,在打开验证者节点界面后,点击委托节点就可以下拉看到目前活跃验证者的表格,在表格中会显示目前接受APT代币委托质押的验证者节点信息,包括已经委托的代币量,委托人数量,节点质押服务手续费以及已经获得的节点质押奖励。如果APT代币持有者点击节点地址左边的按钮,就会显示验证者节点更加详细的信息,包含节点目前为止的表现以及参与委托质押的预期年利率,目前所有节点的预期年利率都在7%左右,APT代币持有者可以自由选择所希望委托的验证者节点,点击右侧按钮进行委托质押。
除了官方的委托质押服务以外,APT代币持有者也可以通过生态系统当中的流动性质押项目来进行委托质押,同时获得流动性质押代币来做更多的DeFi操作。在Aptos上类似的流动性质押项目有Tortuga,Ditto,Thala等。
4.2.3 治理
APT代币持有者可以通过质押代币来获得Aptos治理提案的提议权和投票权。
Aptos治理提案的提议权有最低的代币质押量(目前是100万枚APT代币质押)以及最少的代币质押时间(至少需要持续到提案的14天质押锁定期和3天投票期结束)的要求,但是投票权没有此类限制。APT代币在进行代币质押后,将会获得一个Aptos的投票者密钥,这个密钥代表着代币质押者所持有的投票权重,可以用于自行投票,也可以将其存储在托管人手中,或者将其委托给其他投票人,Aptos投票权重将由投票人所质押的代币占总质押代币的份额来决定。
作为一个公链,Aptos的治理权力相对较为局限,以技术上的更新为主要的目标,具体来讲Aptos的链上治理提案将包含以下四个方面的内容:
1)改变区块链参数,例如Epoch持续时间,验证者的最低或者最高质押门槛。
2)对核心区块链代码的更改
3)升级Aptos框架模块以修复错误或者添加新的模块功能。
4)部署新的框架模块。
截至2024年11月12日,在Aptos的治理界面共提交了116个治理提案,其中1个投票正在进行,7个提案没有提交最终投票,1个提案被拒绝(AIP-52:针对赞助交易的自动账户创建曾被拒绝过一次,后续重新提交后通过),剩余107个投票均被接受并且已在链上执行。
目前为止比较重要的提案内容包括降低投票权限制,升级Gas方案降低Gas费用,启用多重签名方案,启用委托质押,启用仲裁存储,启用费用代付,降低区块奖励,提升Gas上限以增加网络并发量,降低投票期限,降低提案门槛,启用Keyless账户功能等。主要还是围绕提升网络的性能,拓展生态的用例以及降低治理的门槛等方面展开。
从代币经济学的角度来看,APT代币主要作为Aptos网络的应用代币而存在,用于网络共识,治理,支付Gas费用和促进生态发展。而目前已发行的APT代币主要掌握在Aptos基金会手中,用于未来的项目运营以及生态系统建设,反映出了Aptos对于未来生态发展的重视,为后续公链生态的发展奠定了基础。
Aptos属于公链赛道。
公链是区块链的基础设施,承载着区块链的叙事天花板,具有富有想象力的市值空间,从而吸引着大量资金和人才的进入,竞争激烈。公链的发展阶段,可以初略分为三个阶段:
第一阶段为2008至2013 年,中本聪发表比特币白皮书后,比特币走红,也出现很多以改良比特币为目的的“山寨币”,产生了以 BTC为代表的第一批公链。
第二阶段为2014至2017 年,图灵完备的加入,让以太坊成为了公链发展的转折点,智能合约概念首次出现在区块链中,并且让公链具备了承载应用运行的可编程性;同时,加密猫等应用的问世,人们开始真正体验到区块链技术展现的应用展现。以太坊也以先发优势在公链中建立自己的生态壁垒,这一时期产生的公链包括 ETH 、NEO、 QTUM、EOS等。
第三阶段是2018 年至今,各类共识机制,验证交易层技术的迭代造就了一批高性能低成本的公链,代表包括 BSC、Solana、Avalanche 等。
本阶段公链的发展,存在以下三个趋势:一是以太坊作为基础层、各种二层的发展;二是采用新技术的单片链的发展,如Aptos、Sui等;三是专业化、特色化的公链的发展,如模块化公链、隐私公链等。
对于公链的发展,我们主要考察三个方面的内容:
一是从共识机制上看,公链社区对于该项目的去中心化认可程度。这涉及公链在公众心理上的安全性问题,用户倾向于把核心资产放在自认为最安全的区块链上面,例如BTC和以太坊,而不是BCH或者LTC。这个是公链最难突破的局,也是最核心的竞争力。EOS有段时间在热度上并肩以太坊,但最终因为自身的节点中心化严重,最终也是昙花一现。
二是从技术机制上看,是否具备创新性和优势,是否能够实现性能的优化。这主要涉及公链“不可能三角”问题。公链“不可能三角”问题,是由以太坊创始人Vitalik Buterin提出的,指的是公链无法同时达到可扩展(Scalability)、去中心化(Decentralization)、安全(Security),三者只能得其二。简单来说,以太坊、比特币属于追求去中心化和安全,牺牲了可扩展性。Solana等新公链属于追求极致的可扩展性,去中心化和安全性有所不足。
三是从生态建设上看,是否能够吸引开发者和项目,从而获得较多用户参与,形成良性循环。公链本身仅仅是基础设施,需要有开发者、项目、用户在其上活动,才能不断捕获价值。开发者越多、创新性越强、生态越繁荣、活跃用户越多,边际收益将会大幅增长。
随着时间进入到2024年,经过了几轮牛熊市的更迭以及区块链技术的发展,市场对于公链的需求已经越来越清晰,各个项目之间对于公链的理解也越来越深入,我们可以发现,一个公链的底层共识和性能是公链生态项目得以茁壮发展的根,而生态的繁荣则是其上结出的果实,一个优秀的公链,底层技术必须过硬,才能够结出好的果实,而同时果实也必须能够足够耀眼,才能够获得市场最终的肯定,三者缺一不可。
目前Aptos面临着激烈的竞争。以太坊占据着绝对的龙头地位,通过ETH2.0和二层技术在提高效率和扩容的方向上进行努力。新公链中,Solana、BSC等也凭借各自优势吸引了特定项目和用户。下一代新公链中,Meta系相关团队开发的公链Sui已于2023年5月上线主网, Linera则仍在开发当中,在这场同室操戈的竞争当中,率先一步上线主网的Aptos在生态系统的建设上占得了一定的先机。
为了全方位地显示Aptos所面临的竞争格局,拟选取以下三个项目作为竞品进行对比:
以太坊,去中心化的、开源的、具有智能合约部署开发功能的公共区块链平台。其于2014年开发,提出了图灵完备、智能合约等概念,为区块链带来可编程性,带来了应用发展、生态发展的可能,目前拥有开发者数量最多、生态最为繁荣。大多数公链,在短期内都难以超越以太坊,以以太坊为对照,有助于清晰地了解Aptos的定位。
Solana,专注于解决公链扩展性问题的高性能新公链,最高TPS可以达到10万。其于2017年开发,提出了POH(历史证明)、验证者树形传播、流水线模式、多线程虚拟机等概念,极大地提高了性能,其生态发展在新公链中具有优势。并且在经历了上一轮熊市灾难后,Solana的重新崛起再次证明了自己的价值,甚至大有和以太坊势均力敌的趋势,这是Aptos未来的竞争对手之一。
Sui,Meta系公链,创始人出身于 Meta,团队成员曾经是 Diem 与 加密钱包 Novi 的主要创建者和核心开发者,且a16z也参与了投资,目标是开发高性能、低迟延的新公链。Aptos和Sui都采用了Move作为自身的智能合约编程语言,两个项目技术相似度比较高,因此Sui算是Aptos最为直接的竞争对手。
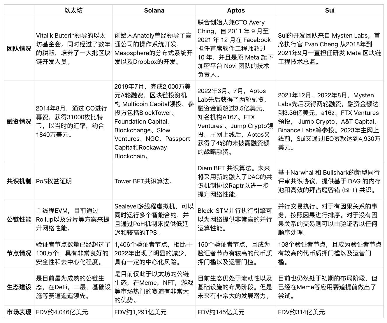
以下从团队情况,融资情况、共识机制、公链性能、节点情况、生态建设,市场表现这七个方面来对比不同公链的发展情况。
表5-1 Aptos与其他公链竞品对比

从团队和融资情况来看,以太坊和Solana作为早期公链的开拓者虽然表面上看起来与Aptos和Sui这种新公链存在一定的差距,但是前两者作为先行者所积累的区块链行业的资源仍然是后两者望尘莫及的。
从共识机制与公链性能来看,目前以太坊在四者当中是最弱的,这也是以太坊在过去几年当中持续在解决的问题,目前通过二层生态的发展以及分片方案的推进,以太坊已经逐渐能够满足一些项目应用的需求,但距离那些真正需要高TPS量的项目的要求仍然差的很远。而Solana和后两者相比较,单纯从性能上三者之间并没有明显的优劣之分,但是Aptos在网络以及并行交易处理的稳定性上目前来看是更胜一筹的,这将有利于后续生态项目的发展。
从节点情况来看,以太坊在转为PoS共识之后,验证者节点的数量大幅增加,目前已经有超过100万个验证者节点,具有公链当中最好的去中心化程度。而Solana相对较为欠缺,节点数量甚至相比于两年前还出现了明显下降,并且Solana节点共识机制的设计一定程度上依赖领导者节点的表现,如果领导者节点出现问题,则有可能危害到整个网络的安全。Aptos和Sui目前仍然处于节点网络发展的初期,都有较高的验证者节点代币质押和运营门槛,具有一定的中心化风险。
从生态建设的角度来看,以太坊和Solana分别引领着流动性基础设施生态和应用型Dapp生态的潮流,Aptos和Sui与前两者存在着明显的差距,目前还难以望其项背。而Aptos与Sui进行比较的话,占据一定的先机,发展更为稳健,目前仍然在布局流动性赛道和基础设施赛道,后续有厚积薄发的潜质。
从市场表现来看,Aptos与Sui进行比较的话,我们认为Aptos存在一定程度低估的可能性。未来随着Aptos生态的持续完善,一旦孵化出能吸引市场注意力的项目,后续Aptos也将有不错的发展潜力。
从赛道的角度来看,Aptos所处的公链赛道经过了几轮牛熊市的更迭以及区块链技术的发展,市场的需求已经越来越清晰,各个项目之间对于公链的理解也越来越深入,我们可以发现,一个公链的底层共识和性能是公链生态项目得以茁壮发展的根,而生态的繁荣则是其上结出的果实,一个优秀的公链,底层技术必须过硬,才能够结出好的果实,而同时果实也必须能够足够耀眼,才能够获得市场最终的肯定,三者缺一不可。
目前Aptos已经凭借优秀的架构设计为生态的繁荣扎好了根,同时也依托代币经济学和生态建设方案为生态的种子浇好了水,只待后续生态项目的发展来长出耀眼的果实。
而从公链竞争的角度来看,目前以太坊和Solana仍然是公链的第一梯队,Aptos与Sui与前两者在除了性能以外的各个方面都与前两者存在非常大的差距,短期之内也很难赶上。但是Aptos与Sui相比,同出自Meta一系,用同样的语言开发,在性能上不相伯仲。但是由于两者生态发展的偏好不同,目前在市场认知上有所偏差,我们认为未来随着Aptos生态布局的不断完善,随着市场更加关注的生态项目的面世,Aptos将有厚积薄发的潜力,因此可以持续关注其后续的发展。
1)Meta系机制相似,同类竞争激烈:Meta系项目Aptos、Sui、Linera的背景、技术、资本等高度相似,尤其是Aptos与Sui,发展阶段相近,同类竞争激烈。
2)Aptos去中心化程度较弱:面对公链“不可能三角”问题,Aptos选择了高性能,节点的去中心化程度较弱。
3)学习成本较高:Move语言属于新的智能合约编程语言,开发者需要学习的时间和成本。生态项目的部署和迁徙,也需要时间和成本。
参考资料
Aptos文档:
https://aptos.dev/en
Aptos白皮书:
https://aptos.dev/assets/files/Aptos-Whitepaper-47099b4b907b432f81fc0effd34f3b6a.pdf
《Aptos研报》,头等仓
Aptos Medium,:
https://aptoslabs.medium.com/
— 投资风险与免责声明 —
l 以上内容分析仅提供参考信息,不作为投资决策依据,请勿基于此报告进行任何投资决策,头等仓及报告作者不对用户投资结果负责。
l 报告自所示日期起准备,由于随后的市场或经济状况可能发生变化,报告内容不一定能反映这些变化。提供的图形,图表和其他视觉辅助工具仅供参考。这些图形、图表或可视化辅助工具都不可用于制定投资决策。不代表头等仓(First.VIP)会协助任何人做出投资决定,并且任何图形、图表或其他视觉辅助工具都无法捕获做出此类决定所需的所有因素和变量。
l 本⽂中涉及的某些陈述可能是头等仓(First.VIP)对于未来预期的假设以及其他的前瞻性观点,⽽已知和未知的⻛险与不确定因素,可能导致实际结果、表现或事件与陈述中的观点和假设存在实质性差异。
l 本报告中包含的任何推测、预测和估计本质上都是推测性的,并且基于某些假设。这些前瞻性陈述可能被证明是错误的,并可能受到不正确的假设或已知或未知的风险,不确定性和其他因素的影响,而其中大多数是无法控制的。可以预料,某些或所有此类前瞻性假设将不会实现,或与实际结果有很大差距。