
随着区块链技术的快速发展,现在越来越多的团队都在建立自己的区块链,以赢取经济利益和吸引更多用户。这个趋势不仅展示了区块链技术的多样性,也反映了市场对各种应用场景的需求。
尽管一些高性能公链试图提高单一链的性能以满足开发者的需求,但它们在处理交易量和可靠性方面仍存在一些限制。打个比方说,在高峰时段,一些公链可能会出现拥堵,导致交易确认时间延长,甚至在极端情况下发生停机问题。这些困扰不仅损害了用户体验,也对开发者的信心构成挑战。
除此之外,随着区块链应用的增多,单一链的解决方案无法满足所有需求。不同的应用场景可能要求不同的技术架构和执行环境。比如,金融应用可能更注重交易速度和安全性,而游戏应用可能更看中低延迟和高吞吐量。这就需要未来的区块链生态系统提供多样化的执行环境,以支持各类区块链应用的灵活性和可扩展性。
随着技术不断进步和市场需求的改变,我们预计会看到更多类型的执行环境出现。这些环境不仅包括高性能公链,还可能有专用链、侧链、Layer 2解决方案等,以满足各种应用的需求。通过这些多样化的执行环境,区块链行业将更好地应对当前的挑战,推动技术的进一步发展和应用的广泛推广。
在多链生态系统中,以太坊作为最早的智能合约平台之一,仍然扮演着关键角色。随着 Arbitrum 和 Optimism 推出以太坊 rollup 扩容解决方案,以太坊 Layer 2 (L2) 解决方案蓬勃兴起,旨在提高以太坊的处理能力和降低交易成本,以迎合不断增长的用户需求和应用场景。
技术的可复制性使得快速创建新链成为可能:基于 OP Stack 的 Superchain 已经有超过 50 条链,而 Arbitrum Orbit 的 Layer 3 也有 50 多条处于不同的发展阶段。除此之外,基于 zk-rollup 等技术的其他 Layer 2 解决方案也在蓬勃发展。这些创新不仅提升了以太坊的可扩展性,也为开发者提供更多选择,进一步丰富了以太坊的生态系统。
然而,这种迅速增长也带来了流动性分散的问题。各个 L2 网络相互竞争,争夺总锁仓量 (TVL),进一步分散了以太坊的流动性。Vitalik Buterin 在个人 Twitter 上指出,以太坊当前面临的主要挑战是各个 L2 之间操作的碎片化。这种碎片化不仅降低了流动性的效率利用,还增加了用户在不同平台间进行交易的复杂性。
除了以太坊外,其他 Layer 1 公链如 Solana、Sui、BSC 等也在竞争中崛起,形成了以太坊领先、其他公链并存的多链格局。每个 Layer 1 生态系统都涌现出多个 Layer 2 解决方案,例如比特币生态中因铭文热潮而催生的多个 L2,Solana 上的 Appchain、SVM Rollup 和侧链,以及 BSC 和 TON 等公链上的 L2 布局。这种多链发展趋势导致有限的加密货币市场资金分散到众多链上,引发了严重的流动性分散问题。
当前的跨链桥虽然能帮助用户桥接资产,但用户体验往往不尽如人意,具体表现为:
尽管现有的解决方案在一定程度上缓解了流动性问题,但它们仍然存在显著的局限性。理论 上,将所有加密货币市场的流动性集中在一个中心化交易所(CEX)可能会提供最佳的用户体验,但这种做法与去中心化的理念相悖,且在实际操作中难以实现。 在此背景下,DEX聚合器的出现为单链内的用户体验带来了改善,然而在多链环境中,它们面临着新的挑战。当前的DEX聚合器只能聚合单链上的流动性,无法实现跨链流动性聚合, 这使得用户在不同链之间进行交易时仍然面临困难。此外,在以太坊等高Gas费网络上,跨链传递流动性的成本往往高于直接使用流动性来源,这进一步限制了用户的选择。
虽然在Solana等低成本、低延迟的网络上,DEX聚合器的模式表现得更为有效,但它们仍无法完全解决多链环境下流动性分散的问题。因此,行业亟需更为创新的解决方案,以实现 更高效的跨链流动性聚合,提升用户的整体交易体验。
为了克服这些挑战,行业需要更为创新的解决方案,尤其是在跨链互操作性和流动性整合方面。通过技术不断进步和生态系统完善,区块链行业有望实现更高效的资产流动和更优质的用户体验。未来的解决方案可能包括更智能的跨链桥接技术。技术创新将为用户提供更安全、便捷的跨链交易体验,推动区块链技术的广泛应用。
为应对这些挑战,Owlto Finance提出了"以意图为中心的全链流动性交易"概念,旨在简化跨链交易流程。用户只需提交包含交易意图的请求,系统自动整合各链上的流动性池, 实现高效的资产转换和最小化交易摩擦成本。这一创新方案有望大幅改善用户体验,提供去中心化、安全透明的交易环境,同时在深度统一的流动性池中实现最佳交易成本和时间效率 。
Owlto Finance仅成立一年,就成为了跨链桥赛道的龙头:在全球200多个国家和地区, 拥有200多万用户;在DefiLlama上,稳居跨链24小时交易量的前三名,最高市场份额达 33%。Owlto Finance作为跨链领域的领军者,凭借其卓越的技术实力和市场影响力,致力于解决跨链交易和流动性问题。至今,Owlto Finance已成功完成超过10万笔跨链交易,活跃用户数量超过200万。通过整合先进的技术和创新的解决方案,Owlto Finance 为用户提供高效、安全的跨链交易体验,旨在有效应对流动性分散带来的挑战。

Owlto Finance将通过三个阶段的战略规划,逐步实现全链流动性交易的目标。每个阶段都专注于关键技术的提升和整合,以确保跨链交易的高效性、安全性和用户体验。
通过这一系列的阶段性措施,Owlto Finance致力于为用户提供高效、安全的跨链交易体 验,解决流动性分散带来的挑战。

在加密世界中,「去中心化」和「安全性」始终是首要原则。跨链领域仍面临「安全」和「 隐私保护」的挑战。据DefiLlama的数据显示,截至目前,跨链桥累计被盗资金超过28亿美元,几乎占整个Web3行业被盗资金总量的40%。因此,交易的传输和存储必须具备高度 安全性,以防止数据被篡改或窃取。同时,链上交易的透明度虽然高,但也可能暴露用户的 交易意图,带来隐私风险。
为此,Owlto Finance正在引入以下两项方案,以解决「安全」和「隐私保护」的问题:
此外,Owlto Finance还将致力于提升跨链桥的效率、安全性和用户体验,具体措施包括:
在这一阶段,Owlto Finance致力于打造一套供Web3用户实现资产全链流动的互操作性解决方案。这一目标并非易事,Owlto是如何实现的呢?
Owlto提供了全链流动性池,增强了不同链之间的互操作性。对于用户而言,互操作性功能越强,接入的链数量越多,资产流通的场景就越丰富。特别是通过打通不同生态系统,并连接EVM和非EVM的异构链,用户可以以最低的摩擦将A链的资金在B链上进行流通,从而提高这些资产在DeFi中的流通和使用效率。
目前,Owlto的全链流动性池已接入50多条网络,成功打通了以太坊、比特币和Solana等生态之间的资产流动性,扩展了资产在不同网络上的应用场景,增加了收益的可能性。通过 Owlto在比特币L2上的跨链交易数已超过160万,而在其他链上的跨链交易数约为800万, 总用户数超过200万。
同时,Owlto在跨链速度和安全性方面显著提升了用户体验,90%的跨链交易可以在30秒内完成,并在CertiK安全审计网站上获得AA评级。
Owlto全链DEX聚合:与普通DEX相比,DEX聚合器更像是信息的跟踪器,能够找到不同网络中最佳的流动性池,从而实现降低滑点的交易,避免因单个流动性池有限而造成的高滑点 问题。Owlto已在约20条链上部署了DEX聚合器功能,打通了不同链及不同Token之间的流动性。
通过这一系列措施,Owlto Finance实现了多个链上流动性池的全面整合,提升了跨链交易的深度和效率。具体措施包括:
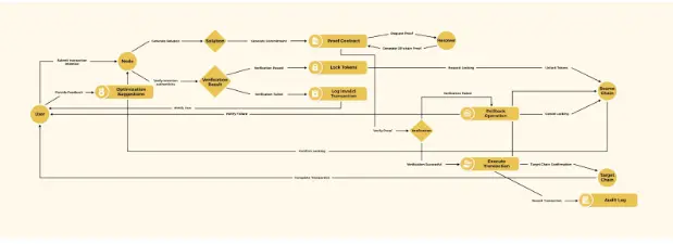
在这一阶段,Owlto Finance将引入以意图为中心(Intent-Centric)的交易模式, 这一模式与传统交易方式不同,不再拘泥于特定路径完成交易,而是允许通过任意路径,只要满足用户的约束条件并实现预期结果即可。
在这一框架下,用户只需签署一份交易意图,表达他们对最终结果的预期。协议节点将负责在多个区块链网络上评估不同的流动性提供商,包括去中心化交易所(DEX)和做市商等。 通过智能路由和算法,节点将选择最优的跨链流动性路径,确保交易结果符合用户意图。在此过程中,用户的资产将被托管于智能合约中,只有在交易成功完成后,资金才会被释放给 流动性提供商,从而保证用户资金的安全。
例如,假设用户希望将Ethereum上的1000 USDT转换为BNB Chain上的BNB,并至少获得1.2个BNB。在用户提交交易意图后,协议将通过AI算法分析数据和市场情况,找到最佳路径。可能的操作流程是:首先在Arbitrum上将USDT换成ETH,然后将ETH转到BNB Chain,最后在BNB Chain上将ETH换回BNB。一旦节点选定了最佳路径,交易便会开始执行。这种方式能够更有效地利用各链上的流动性池和优势汇率,同时减少交易成本和时间 。

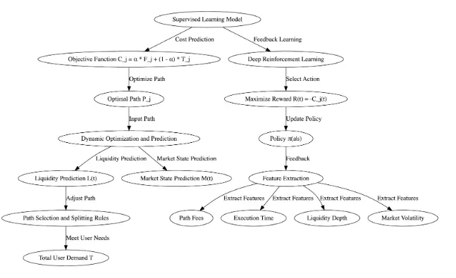
在这一「以意图为中心的全链流动性交易」模式中,AI技术扮演着至关重要的角色:
通过这些措施,Owlto Finance将利用AI技术提升流动性管理和交易路径优化的智能化水平,具体包括:

通过这一系列的AI驱动措施,Owlto Finance将进一步提升全链流动性交易的效率和安全性,为用户提供更加优质的交易体验。
Owlto Finance已经成为跨链领域的龙头,致力于通过全链流动性解决方案来解决当前跨链和流动性割裂的问题。我们的技术升级使得流动性聚合能够为用户提供多方面的优势:
尽管当前的DeFi生态系统仍存在许多不便之处和安全风险,Owlto Finance的愿景是构建一个以意图为中心的全链流动性协议。我们将整合意图、零知识证明、智能合约和AI技术,通过交易拆分算法和智能交易路由算法,帮助用户在多个链上获取最佳流动性,并选择 最佳路径以降低交易成本。通过安全和去中心化的方式,Owlto Finance致力于解决全链 交易的复杂性和市场流动性不足的问题,为数十亿用户提供更优质的服务。