来源:硅兔君
北京时间11月4日,美国第60届总统大选即将揭晓投票结果,共和党的前总统唐纳德·特朗普(Donald Trump)将与民主党的副总统卡玛拉·哈里斯(Kamala Harris)展开最终角逐。
美国大选向来是全球焦点,但今年,藏于幕后的硅谷众人们一反常态,走上候选人集会讲台,亲自推动这场大选走向。
微软创始人比尔·盖茨(Bill Gates)、著名风险投资人马克·安德森(Marc Andreessen)、PayPal联创彼得·蒂尔(Peter Thiel)等数十人硅谷投资人均下场,押注未来。随着埃隆·马斯克(Elon Musk)公然站台共和党特朗普,曾几十年忠实拥簇民主党的硅谷,也因政党倾向不同,有了分裂趋势。
硅谷众人们因何投注各大候选人?美国大选之变又将如何影响硅谷?未来四年,硅谷内创新之风能否继续肆意流动?我们或能从最近两位候选人竞选期间的言语以及政策倾向中一探究竟。
"敌人的敌人,就是朋友。"过去四年时间,马斯克显然想通了这一点。
很难想象,现在与特朗普称兄道弟的马斯克,曾经评价其为“冷酷的失败者”,甚至因其当选总统而怒辞经济顾问委员会。但四年之后,马斯克则转口称特朗普是“坚韧的总统”,并成为硅谷里第一个公开支持特朗普的科技狂人。
促使马斯克和特朗普走到一起的,则是他们共同的敌人——民主党。
与其说硅谷大佬们真心实意支持共和党,不如说,他们更讨厌拜登执政期间一系列影响硅谷的科技政策——提高税收、加强监管、拆分巨头、反垄断调查等等,这些都切实威胁到硅谷大佬们的实际利益。相较之下,共和党们反而打起了创新自由、减少政府干预的口号。
一时间,硅谷众人分不清是一向支持创新的民主党变得保守了,抑或是保守的共和党变得开放了。
但随着马斯克亲身入局,硅谷内的政治格局也悄然改变,暗涌之下的党派冲突也浮上明面,支持不同政党的阵营站队正让硅谷分裂。
支持民主党的硅谷人则觉得,民主党的移民政策、倡导投资科技创新和提高科技教育等诸多提案,在大方向上与硅谷精神基本保持一致。同时,他们担心特朗普的民粹主义经济政策将会激化更大的社会矛盾。
两派各有己见,但大选最终的胜利者只会有一个。为了取胜,两方大佬则拼命砸钱、砸时间、砸资源扶持自己支持的党派上位。
马斯克已向其亲特朗普组织America Pac捐赠了至少7500万美元,甚至还提出“投票就发钱”的活动;AI创企Palanti联合创始人、风险投资人Joe Lonsdale亲自推动America Pac的募捐活动,并主动捐赠100万美元。此外,红杉资本投资者Shaun Maguire、加密货币创投人Cameron Winklevoss、Tyler Winklevoss两兄弟均倒戈特朗普阵营,提供数百万至数千万的资金支持。
“拜登给硅谷提供了许多反对的理由:他的财政部计划对未实现资本收益征税,终结了美国自由企业制度;联邦贸易委员会经常欺负左翼不喜欢企业,减缓交易速度并损害创新,对初创公司创始人和员工来说是一场噩梦。”Palanti联合创始人Joe Lonsdale说道。
加密货币创投人Cameron Winklevoss觉得支持比特币、支持加密货币和支持商业的人都应该投给特朗普,他将终结拜登政府对加密货币的打压。
哈里斯的支持者们也不甘示弱,比尔·盖茨透露到,他最近向支持哈里斯竞选总统非营利组织捐赠了约5000万美元。Y Combinator投资人Jessica Livingston则捐赠了500万美元;Ripple联合创始人Chris Larsen捐赠了超1180万美元。据悉,卡马拉·哈里斯在过去三个月中筹集了近10亿美元巨额竞选资金。
支持哈里斯的人认为,民主党还有拯救的空间。与拜登相比,哈里斯能够更好地理解创新经济,推动美国在全球市场中的竞争力。“我们非常认同哈里斯的经济理念,现在的时代要鼓励创新,并确保美国头部企业在全球各行业中占据主导地位。”Ripple联合创始人Chris Larsen认为,哈里斯在创新经济下成长,她将会纠正拜登政府在加密货币政策上所犯的错误,并在创新经济方向发挥关键作用。
将此次大选推向高潮的不仅是硅谷的人,还有硅谷里的社交科技平台。
除了往年出现的X和Instergram,Tiktok和播客成为了新一届大选舆论战的主战场,这意味着社交媒体风向标发生改变。
“我认为,每次总统选举都是媒体格局的一个缩影。”Vox Media高级副总裁RayChao提到,2008年大选的主战场——Facebook、2016年大选的主战场——Twitter。
而这一次,精准的算法推荐、层出不穷的爆款内容、重合的用户群体都推动着Tiktok成为2024年大选的新战场。哈里斯已在TikTok上吸引了约420万粉丝,特朗普在TikTok的单条视频最高也有900多万的播放量。
此外,播客也成为了政治家们与选民“炉边谈话”的新平台。据硅兔君不完全统计,特朗普至少参加过20场播客节目,而哈里斯参加过至少6场播客节目。两位总统候选人都在播客进一步阐述其对美国未来的蓝图规划。
不仅如此,支持哈里斯的非盈利组织调查显示,网络表情包也成为了更具有传播性的表达方式之一,新型传播方式将更好地宣传自己政党的观点。
从某种程度上说,与科技密不可分的硅谷正在左右着美国大选的走向。
个人命运于所处时代紧密相连,硅谷也不例外,此次美国大选将决定硅谷创新精神能否继续肆意生长。
拜登执政四年期间严加打击加密货币,且加强审查初创公司被收购流程,都从一定程度与硅谷内鼓励冒险、宽容失败的风气背道而驰,引起诸多不满。
在此背景下,新上任候选人对前沿创新科技的态度成硅谷内人们关注的焦点。从两位候选人在集会、专访以及播客等节目公开场合的发言,我们可以窥见他们对现阶段的人工智能、加密货币、能源与气候的态度。
美国大选恰逢生成式AI爆发强劲时期,此前硅谷内的人们早就围绕着对超级AGI的监管程度争论不休,下一位总统对AI态度,或许成为打破现有局面的关键。
硅兔君通过公开资料整理了哈里斯与特朗普对AI在不同时期的看法:

无论谁在十一月获胜,新任总统都将处于制定人工智能政策的关键时刻,政府对技术创新的扶持力度也将影响着硅谷内一些小企业的成长。
从现有发言来看,哈里斯整体将会延续拜登-哈里斯政府时期在人工智能发布的政策,包括人工智能研究所、《国家安全备忘录》等政策,选择对AI企业进行一系列适度监管,警惕AI风险。
相较而言,特朗普则将技术监管权让渡给企业自身,从一定程度上将会增加资本进入或退出的渠道,刺激对AI创企的投资,推动AI发展。
上一届大选竞选期间,加密货币还是币圈的小众爱好,无论是特朗普还是哈里斯都并不看好加密货币发展。
四年后,一切都变了。调查显示,此次大选期间,两位候选人有接近一半活动捐献资金都来自于加密货币公司,加密企业Coinbase和Ripple成主力军,总计超2亿美元。
可以说,在被拜登政府打压了近四年之后,加密货币企业家们深刻理解了政策支持的重要性,他们也更期望新任总统是一位支持加密货币候选人,而非如拜登一样的加密货币质疑者。
显然,在加密货币企业家们的大力支持下,哈里斯和特朗普都转变了自己对加密货币的看法,积极拥抱加密货币。拜登政府或许将成为美国最后一届反对加密货币的政府。
以下是哈里斯与特朗普对加密货币的看法:

在竞选初期,民主党哈里斯一直未对加密货币发表官方评论,也可以看出党内对加密货币存在一定争议性,直至9月,哈里斯才透露出将放宽对加密货币的态度。这意味着民主党对加密货币仍持有一定谨慎态度,选择在维持相关投资者权益情况下,适度鼓励比特币创新。
特朗普所在共和党则是高举高打,成为加密货币的坚定支持者,将会大力推动比特币发展。无论是特朗普本人还是其副总统候选人万斯都持有加密货币。据透露,万斯拥有价值高达25万美元的比特币。
如果特朗普成功上台,加密货币或许将会被视为一种可靠资产,未来将运用到一些传统投资组合中。全球投资者若效仿美国,将比特币纳入主流投资方式,会继续推高比特币价格。截止11月1日,比特币的价格攀升至73,000美元,接近历史最高水平。
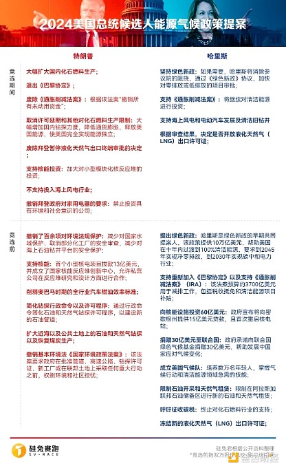
能源一向都是国家与社会发展的动力源泉,能源短缺是美国当下急需解决的关键问题之一。创新技术的发展以及能源政策的支持,都将影响美国能源市场未来供需转变。
如今,面对新能源的问题,两位候选人将会如何平衡?以下是哈里斯与特朗普对能源与气候的看法:

在能源与气候方面,两位候选人都希望扩大能源产量以降低价格,但在技术路线上几乎做出了截然不同的选择。哈里斯明显更倾向清洁能源以及推动清洁能源技术发展,促使企业达成低碳排放以及零排放。
但特朗普则希望废除一系列阻碍石油和天然气钻探和煤炭开采的法规,加大力度促使传统能源的开采,以满足能源增长的需求。
无论谁赢得大选,未来核能企业应该均能获得支持,但部分主攻清洁技术、清洁能源的创企或许将深受候选人风格的影响。
硅谷的巨头,与初创企业一样,也在等待靴子的落地。
他们面对则是另一重难题:打不尽的诉讼、数不清的监管、交不完的税费.....无论是行业新秀OpenAI,还是硅谷巨头英伟达、苹果、亚马逊、Meta、谷歌均陷于拜登政府的诉讼和监管中。
今年3月,美国司法部联合16个州以及哥伦比亚特区共同起诉苹果公司垄断,指控其利用非法反竞争行为实现iPhone的主导地位。同年,美国联邦贸易委员会和17个州将亚马逊诉至法庭,指控亚马逊滥用市场地位,不公平地推广自己的平台和服务,损害了公平竞争,谷歌更是长期陷在拆分危机中。
新上任的总统将会继续延续拜登风格,还是会放过这些巨头们?我们将从垄断、税收、技术支持三大方向看美国大选对硅谷里的巨头们将带来哪些变化。
从历史进程来看,美国政府对科技巨头的监管力度一直是不断加强的,政府与企业的关系也愈发紧张。现在硅谷里的巨头,基本都被拜登政府起诉过,多起反垄断诉讼和频繁的调查行动让硅谷内大公司们头疼不已。就连谷歌现任CEO Sundar Pichai都不得不承认,谷歌将陷入反垄断诉讼和上诉“多年”。
在此次大选竞选期间,两位候选人不约而同地避开了讨论对科技巨头的反垄断态度,仅简单表露一些对科技监管的看法。
但暗涌之下,科技巨头们也获得一丝转机,据最新报道,民主党派曾私下透露他们已从谷歌和其他大型科技公司处获得一定支持,对于现有部分诉讼,哈里斯可能采取“轻微处罚”措施。
以下是哈里斯和特朗普对科技巨头反垄断与监管的看法:

在垄断方面,两位候选人几乎都对科技巨头们采取了更为广泛的审查方式。但哈里斯相关政策则更倾向阻止大型科技公司过度扩张,给予创企更多生存空间。
特朗普则延续此前自己执政的风格,在经济方向主张自由市场政策,鼓励企业自己竞争,促进经济发展。
二者在反垄断的态度上并无太大差异,不过是采取的措施方法不同。但在监管上,两位候选人则完全不同。哈里斯继续对拜登政府时期监管风格,对用户的隐私、数据安全等问题高度重视。但特朗普则认为一些技术安全问题应该交给企业们自己去解决,不需要过多干预。
税收问题一直是美国历届总统候选人竞选期间必答题之一。此次,两位候选人都较为详细了阐述了自己对税收的未来规划。
如果竞选期间的政策提案均落实,那么哈里斯的税收计划将成为1940年以来第15大增税计划,也是同期除战时之外第6大增税计划,而除去关税部分,特朗普的税收计划则成为自1940年以来第6大减税计划。
以下是哈里斯和特朗普对税收的看法:

哈里斯在竞选中表示,她将通过提高美国最富有的1%人群税收,同时削减所有其他收入群体的税收,来建设中产阶级。
而特朗普则选择削减美国当地的一系列税收,转向海外企业或产品大幅增加税收。
从特朗普执政期间的税收政策来看,他应该会继续放宽对能源、金融、医疗、基础设施和农业部门的经济政策,但跨国交易成本将大幅上升。
对硅谷内的高收入与企业人群,无疑是共和党的特朗普政策更加利好,将会促进更多金融投资发生。民主党哈里斯的税收政策则对高收入的人群具有针对性,对广大的中低层收入群体利好。
硅谷闻名世界的不只有这里的企业,还因其汇聚了当下较多的高端技术人才以及充足的资金,可以探索更多可能。国家对技术人才的培养以及资金投入也将推动硅谷创新发展。
以下为哈里斯和特朗普在竞选期间对技术投资的看法:

硅谷里的技术创新向来离不开人才与资金。特朗普执政期间对技术移民的管控,也从一定程度提高了硅谷内企业对人才获取的难度。而哈里斯则一直鼓励更多人才涌入美国,解决美国用工短缺的问题。
硅谷作为全球科技创新的中心,自然离不开一个稳定的政策环境来支持其发展和创新。从目前两位候选人释放的信号来看,他们都希望推动美国科技力量进一步强大,也乐于给予更多的资金、政策扶持,硅谷或许将迎来发展黄金期。
不过,两者在扶持的方向上各有侧重。哈里斯侧重扶持人才、给予资金,但同时也要求监管巨头,增加高收入企业和人群的税收。特朗普则是乐于减税、扶持传统能源产业,但试图增加关税,减少跨国交易。
总统候选人的政策倾向仅从一定程度表明其对未来的规划,对硅谷影响有限,因为硅谷里的企业更看重各州州长推行的具体政策。
不管两党的政策如何变化与不同,重视市场机制、让企业成为创新的主体、加大基础研究投入这些大方向都并未改变。随着疫情后经济缓慢复苏,全球经济走向将会更深远的影响整体科技创新、技术投资的态势,整体向好的态势势不可挡。