作者:比特客;来源:Bitkoala考拉财经
本周, World Liberty Financial(WLFI)正式开始公售,这个拥有特朗普家族背景的加密项目终于浮出水面。
然而与最初的市场预期相反,WLFI的销售表现似乎并不尽如人意。
Bitkoala考拉财经了解到,自从公售开启之后,WLFI销售网站上线后遭遇多次中断,WLFI顾问兼Scroll区块链网络联合创始人Sandy Peng将网站中断归咎于流量过大并表示:“团队没想到会有如此程度的关注度。”据悉, World Liberty Financial 网站(WLFI代币销售的官方门户)上线后的第一个小时内就获得了7200万次独立访问量,之后该网站因流量过大而下线,但后来断断续续地重新上线,似乎是切换到了新的网络托管服务。
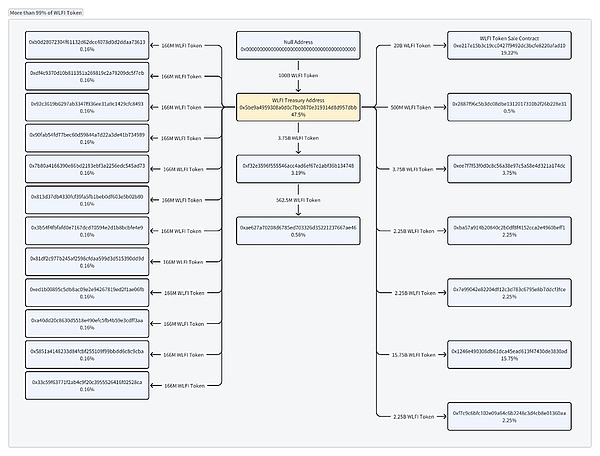
在这种背景下,WLFI销售遇到瓶颈,据iChainfo监测截至10月17日特朗普家族项目World Liberty Financial的WLFI代币销售额达1251万美元。链上分析结果显示购买者持有的代币总量仍不到1%。

不仅如此,相关文件还披露出特朗普家族将获得WLFI净收入的75%且不承担任何责任。据悉,与特朗普有关联的特拉华州公司 DT Marks DEFI LLC 将获得 75%的净协议收入。特朗普家族将获得 225 亿枚 WLFI 代币,按照本周发行价 1.5 美分计算,价值约 3.375 亿美元。文件强调,特朗普及其家族成员不是 WLF 或其附属公司的董事、员工、经理或运营者,并声明该项目和代币“与任何政治活动无关”。
剩余 25%的净协议收入将归属于项目联合创始人 Chase Herro 和 Zachary Folkman 全资拥有的波多黎各公司 Axiom Management Group(AMG)。AMG 已同意将其一半收益权分配给特朗普密友、政治捐赠者 Steve Witkoff 及其部分家族成员的关联公司 WC Digital Fi。
但奇怪的是,就在特朗普家族加密项目陷入麻烦的时候,比特币却出现反弹上涨,这又是为什么呢?
实际上,市场普遍预期特朗普可能赢得美国总统大选,而他对加密货币的支持态度使得投资者对比特币的未来充满信心,尤其是在当前全球经济的不确定性和通货膨胀的担忧环境下,促使投资者寻找避险资产,比特币因其有限的供应量和去中心化的特点,被视为一种保值的资产,越来越多的主流金融机构和大型投资者开始接受和投资比特币,这进一步推动了比特币的价格上涨。
数据显示,过去七天时间里,比特币一路上涨至68000美元区间,市值更是来到约1.35万亿美元区间,比支付巨头万事达卡和Visa两家市值总值还高。

比特币上涨的直接动力依然与资金的持续流入有关,但其相比之前两周略有减缓。本周加密资产最大事件,是美国共和党总统候选人特朗普于 7 月 28 日出席美国比特币大会。在这个数十万人参加的盛会上,特朗普发表演讲称,当选后将把 BTC 纳入美国国家储备,推动美国 BTC 挖矿的电力供应,以及成立人类历史上首个加密货币总统顾问委员会。毫无疑问,特朗普正在把 BTC 拉入到更广泛的全球关注之中,并第一次将国家储备与加密货币关联在一起。与之呼应的是,香港议员及相关产业代表也呼吁港府将 BTC 纳入战略储备。
坦率地说,当投资者对传统金融市场或其他加密货币失去信心时,他们可能会将比特币视为一种更安全的避险资产,从而推动比特币价格上涨。World Liberty Financial的问题可能引发投资者对其他加密项目的担忧,导致他们抛售手中的代币,从而间接推动比特币的需求。当比特币价格上涨时,可能会引发“害怕错过”的心理,吸引更多的投资者进入市场,进一步推动价格上涨。
在宏观经济层面上,各国央行的货币政策调整可能会影响投资者对加密货币的看法。例如,当传统货币贬值时,投资者可能会转向比特币等数字资产。比特币是第一个也是最著名的加密货币,拥有庞大的用户基础和品牌知名度。此外,比特币被视为数字黄金,具有稀缺性、去中心化等特点,使其在加密货币市场中具有特殊地位。
加密货币市场是一个高度波动且复杂的市场,影响因素众多。World Liberty Financial的问题可能只是导致比特币上涨的众多原因之一。投资者在做出投资决策时,应综合考虑各种因素,并进行充分的风险评估。