在新加坡Token2049的热潮中,区块链行业正在经历深刻的反思与转型。表面上,行业似乎被“万链齐发”的繁荣景象所吸引,但随着去中心化应用生态的多样化和复杂化,打破区块链生态系统间的壁垒,促进跨链兼容性的需求已变得更加紧迫。如今,“兼容性”的优先级已超越“高性能”,成为链上生态发展的核心挑战。
长久以来,区块链领域中的许多机构将并行执行(并行EVM)视为提升网络性能的关键技术,Artela、MegaETH、Sei等并行EVM网络旨在通过提高吞吐量和交易处理能力推动新应用的普及。并行EVM在处理高交易量环境中确实表现出色,尤其适用于DeFi和DEX等对高性能有严苛要求的应用。
然而,随着区块链生态的多样化,单纯依靠性能提升已经无法满足行业需求。链上生态的未来发展不仅取决于交易处理能力的提升,还必须注重增强生态的兼容性,尤其是在跨链和多链的复杂环境下,这种需求愈加突出。
随着跨链交互和互操作性的重要性日益显现,多VM架构(Multi-VM)逐渐脱颖而出,凭借其灵活性和跨生态系统的适应性,成为应对这些挑战的关键技术。在链上应用生态快速扩展的背景下,多VM架构正在成为L1赛道竞争的焦点,为未来的区块链生态带来了更多可能性与创新机遇。这种趋势标志着区块链行业从单一追求“高性能”向“全方位的生态融合”转变,而多VM架构正是这一愿景的核心承载者。
在这一背景下,多VM架构正在凭借其多重技术优势得到越来越多的关注与采用。通过支持多种虚拟机(如EVM、MoveVM、WASM等),多VM架构不仅为开发者提供了更多的工具选择和灵活性,还显著降低了开发门槛,吸引了来自不同技术背景的开发者。这为平台带来了更强的扩展性和互操作性,尤其是在异构链间的交互中,弥合了不同链条之间的壁垒,提升了链上资本的流动性。
以Mango Network为代表的多VM架构项目,通过整合OPStack技术与MoveVM的核心优势,打造了一个支持跨链通信和多虚拟机互操作性的全链基础设施网络。这一创新不仅提高了平台的扩展性,还促进了异构链的互操作性,解决了长期以来链上资金流动性被割裂的问题。
在当前的区块链市场中,跨链应用的发展对生态的高效融合提出了更高要求。多VM项目通过支持多种智能合约语言和虚拟机,打破了不同链生态之间的技术壁垒,为未来的去中心化应用提供了更广阔的空间和灵活性。对于大规模的去中心化应用而言,兼容性将是决定其成功的关键因素。这种兼容性不仅能够为区块链生态的可持续发展提供动力,也将促使更多创新应用的诞生。随着市场的进一步成熟,多VM架构有望在L1赛道的竞争中占据重要地位,并成为推动下一代区块链技术创新的核心力量。

Mango Network的Layer 1解决方案得到了Move语言的有力支持,为开发者和用户提供了一个安全、模块化且高性能的Web3基础设施。其交易处理速度高达29.745万次(TPS),展现了卓越的性能,同时保持了高度的标准化、可扩展性和互操作性。

Mango Network Devnet Up to 297.45K TPS
Mango Network的Layer 2解决方案,OP-Mango基于OPStack开发,提供了强大的跨链通信能力,这是其与传统Layer 2解决方案的显著区别。它通过跨链通信合约连接以太坊网络的EVM层和Mango网络的MoveVM层,既保留了对EVM智能合约的兼容性,又通过MoveVM实现更加灵活、安全的资产管理与合约操作。这一设计让开发者能够同时利用两种虚拟机的优势,扩展应用场景,并为用户提供更丰富的服务。Mango Network通过整合MoveVM和EVM虚拟机,实现了跨链通信和多虚拟机互操作性。

Mango Network多VM全链基础设施依赖于以下关键技术原理:
1.多虚拟机并行执行原理
Mango Network通过MoveVM和EVM这两种虚拟机共同处理链上的交易和智能合约调用。不同虚拟机负责不同类型的合约和操作,但它们之间通过跨链通信桥接,实现了全链的操作协调。
a)MoveVM:MoveVM专注于处理资产管理、复杂合约逻辑以及并行操作能力。其并行执行的原理在于,MoveVM能够根据合约和交易的状态依赖关系来动态调度交易,确保互不冲突的交易能够被同时执行。这不仅提升了网络的交易吞吐量,也增强了整体的执行效率。
b)EVM:EVM是以太坊生态中的核心虚拟机,兼容广泛的智能合约。通过与OP-Mango的结合,EVM能够将其交易和合约事件传递至MoveVM进行处理,实现跨链合约的调用。
2. 跨虚拟机通信与数据传输原理
多VM基础设施的核心挑战在于如何实现不同虚拟机之间的数据共享与合约调用。Mango Network通过OP-Mango来桥接EVM和MoveVM,从而实现跨虚拟机的通信和协作。跨虚拟机通信的实现依赖于事件捕获、数据序列化与跨链合约调用三个关键环节:
a)事件捕获:当一个虚拟机内的智能合约触发事件时(如资产转移或合约执行),该事件被跨链序列器捕获。序列器是系统中负责监听虚拟机状态变化的组件。
b)数据序列化与传输:捕获到的事件经过序列化处理,将事件转化为通用的格式。这种数据格式可以被另一个虚拟机识别和处理。OP-Mango的跨链序列器确保了EVM中的事件数据能够转换为MoveVM可处理的数据,并在MoveVM中触发相应的合约执行。
c)合约互调用:跨链通信的最终目标是实现虚拟机间的合约调用。通过跨链事件传输机制,EVM和MoveVM的智能合约能够互相调用,实现跨链逻辑的完整执行。例如,当EVM上的合约完成某个操作时,MoveVM可以接收到事件并据此执行相应的操作或合约逻辑。
3. Layer 2扩展与批次处理原理
为了提升交易处理效率,OP-Mango采用了Layer 2扩展方案,旨在将大量交易进行离链处理,并定期提交到主网进行结算。这种架构基于以下几个技术原理:
a)批次处理与断言:OP-Mango通过将Layer 2网络中的交易打包成批次,并通过批次提交的方式降低主网的交易拥堵问题。交易批次包含多个交易的状态变更和断言,提交至以太坊主网后,MoveVM在Mango Network中进行最终的验证与结算。
b)断言与争议解决机制:为了确保跨链交易的安全性,OP-Mango引入了断言机制。断言是对一系列交易状态的证明,当断言提交后,如果没有争议,交易将被确认。若有争议,网络可以通过验证数据链上的证据来解决纠纷。这一机制确保了跨链交易的安全性与一致性。
4. 跨链资产管理原理
Mango Network中的跨链资产管理主要依托于EVM与MoveVM之间的互操作机制,实现跨链资产的安全转移和结算。核心原理如下:
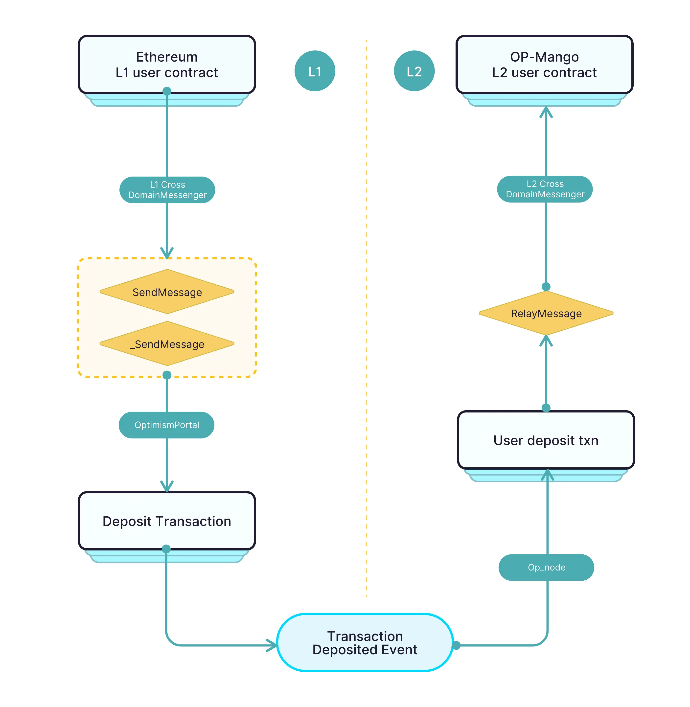
a)状态同步与转移:资产的跨链转移通过OP-Mango实现状态的同步。在EVM上执行的资产操作会被序列化并传递至MoveVM,MoveVM根据事件进行相应的资产状态更新,完成资产从EVM到MoveVM的转移。
b)双向结算:跨链资产转移和结算不仅局限于EVM到MoveVM,MoveVM的资产状态同样可以通过跨链序列器传递回EVM,确保虚拟机间的双向结算。这一过程确保了跨链操作的全程安全,并保证了交易数据的一致性。
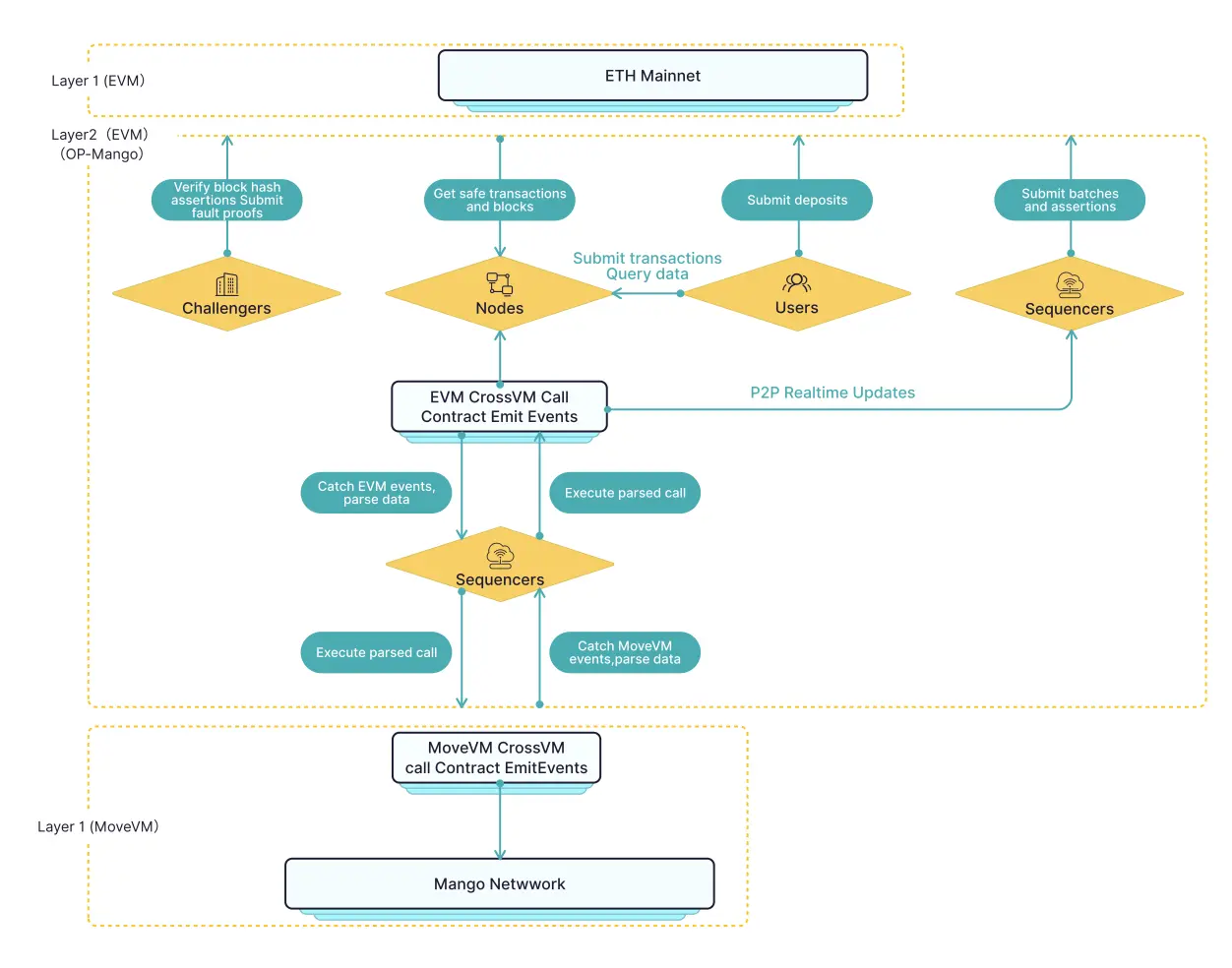
OP-Mango作为基于OPStack构建的二层网络,利用EVM(以太坊虚拟机)兼容性来处理用户的交易请求。用户可以通过节点提交交易和查询区块数据。OP-Mango的节点从以太坊一级网络获取安全的交易数据,并通过P2P网络广播,确保网络的及时同步。

Ethereum and OP-Mango cross-chain communication
在这个过程中,序列器(Sequencer)负责二层网络的交易排序、打包和提交批次数据。具体而言,序列器从用户和节点接收到的交易中进行排序,并将这些交易打包成批次提交至以太坊一级网络,原生代币MGO作为打包Gas,与此同时,序列器还执行断言(assertion)操作,将二层网络的状态更新和交易记录批量提交给一级网络中的验证者,确保OP-Mango网络的状态与以太坊保持一致。
OP-Mango的最大特点是通过跨链通信合约,与Mango Network网络的MoveVM进行紧密的交互和结算。这种设计允许二层网络不仅支持EVM,还能同时与MoveVM智能合约交互,从而实现跨链互操作性。在架构图中,序列器捕获EVM或MoveVM中的事件,并将这些事件解析为跨链调用,进而触发另一个虚拟机中的合约执行。通过这种跨虚拟机序列器,OP-Mango能够实现不同虚拟机环境下的合约互操作,完成EVM和MoveVM之间的安全结算和数据同步。MoveVM专注于安全性和可编程性,提供了一种更加灵活的合约执行环境,与EVM层形成互补。这一设计让开发者能够同时利用两种虚拟机的优势。
在Mango Network中,MoveVM的安全性特性得到了充分发挥,其设计理念在于通过静态类型检查和模块化编程模式,最大限度地减少安全漏洞和运行时错误。此外,多虚拟机架构为网络带来了更高的灵活性和可扩展性,使得开发者能够在不同的虚拟机之间自由地部署和执行智能合约,从而推动了跨链通信和资产互操作性的发展。
Mango Network作为首个采用MoveVM的多虚拟机执行网络,成功地融合了MoveVM在资产管理安全性方面的卓越特性与多虚拟机环境中的可扩展性。这一结合不仅确保了资产的安全性,而且通过提供一个多元化的虚拟机执行环境,有效解决了Move生态系统中流动性的局限性,并弥合了与以太坊虚拟机(EVM)生态系统之间的隔阂。通过这种创新的整合,Mango Network 实现了资产安全性与EVM生态系统中资产流动性的有机结合,为构建一个全面的链上基础交易设施奠定了坚实的技术基础。