近期哈里斯动作频繁,博彩平台上对其胜率的预测也不断提升,这位“buff叠满”的候选人是否顺利能赢下美国大选?本篇内容将解读哈里斯最近的“骚操作”以及其政策主张。
9月10日的美国总统候选人辩论吸引了广泛的关注。这是哈里斯和特朗普两位候选人首次正面交锋,同时也可能是大选前唯一的一次辩论。上次的辩论在一定程度上促成了拜登的退选,进而影响了大选的格局。而此次辩论中,市场普遍认为哈里斯的表现令人印象深刻,超出了外界的预期,而特朗普则反响平平。
辩论结束后,博彩市场也迅速作出了反应。在短短两小时内,哈里斯当选的博彩合约价格从53美元上升至57美元,而特朗普当选的合约价格则从52美元下跌至47美元,双方的差距进一步拉大。这一变化反映出更多人看好哈里斯的胜出,证实了她的辩论表现超出了市场的预期。

在此次辩论中,哈里斯在多个议题上表现出色。首先,她在堕胎问题上直面女性选民的关切,展现了强烈的共情与同理心。其次,在种族问题的讨论中,她通过分享个人经历,表现出对少数族裔的深刻理解与支持。第三,哈里斯注重强调未来发展计划,并有意与拜登保持区别,使她传递出注入新鲜力量与推动变革的希望感。相较而言,特朗普在辩论中的表现相对逊色。他主要关注非法移民、关税政策以及化石能源的供应等议题,尽管这些问题重要,但他的论述缺乏创新,可能难以吸引中间派选民的青睐。
在此背景下,哈里斯也乘胜追击,在社交媒体上邀请共和党候选人特朗普再来一场电视辩论赛,引起了不小的关注,她试图希望通过再战一场的方式,来为自己赢下更多的选票。
在特朗普连续两次被枪杀反而获得了更多支持的背景下,哈里斯近期也经历了同样的遭遇。
美国警方于当地时间9月24日通报,哈里斯位于亚利桑那州的竞选办公室遭遇枪击。办公室的玻璃门和窗户上明显留有四个弹孔。枪击发生在夜间,事发时办公室内无人,未造成人员伤亡。经过初步调查,警方认定这是一场潜在的财产犯罪。

目前对于这场枪杀,市场有两方面解读:
有一种观点认为,这是特朗普支持者发起的报复行动。作为为数不多敢于挑战“深层政府”的人物,特朗普早已成为部分“红脖子”群体心中的英雄。因此,在特朗普多次遭遇刺杀后,这些人可能会选择以暴制暴,挺身而出。
另一种说法则认为,这可能是哈里斯自导自演的一场戏,目的是为了转移公众注意力、混淆视听。因为使用这种针对办公室的简单枪击事件作为报复手段实在是有些“过于愚蠢”,这不仅不会对哈里斯造成任何伤害,反而可能强化“特朗普支持者是暴力分子”的负面形象,从而有利于哈里斯的竞选。
巧合的是,哈里斯竞选办公室的枪击事件似乎与马斯克之前的一句“玩笑话”产生了某种呼应。此前,特朗普在高尔夫球场遭遇第二次枪击后,马斯克曾在X平台上转发了一篇题为《他们为什么要杀死特朗普》的帖子,并附上自己的评论,质疑为何没有人试图暗杀哈里斯,还配上了一个思考表情的emoji。但随后马斯克删除了帖子,并表明这只是一个“玩笑”。
最新的联邦申报文件显示,哈里斯及其竞选团队与民主党全国委员会的日常支出,远远超过了特朗普及共和党的竞选开销。哈里斯团队在8月份的平均日支出高达750万美元,而特朗普阵营的日均支出则为260万美元。这样算下来,哈里斯每天的竞选开销比特朗普多出整整490万美元。
而且在筹集竞选资金方面,哈里斯也是遥遥领先。根据联邦选举委员会数据显示,哈里斯的竞选团队与民主党在8月份共筹集了3.61亿美元,目前总计筹得了4.04亿美元。相比之下,特朗普的竞选团队同期仅筹集了1.3亿美元,外加让美国再次伟大 (MAGA) 政治行动委员会捐赠的2500万美元,截至8月底,特朗普的竞选资金总额为2.95亿美元。
更多的资金也为哈里斯的竞选增添了一份推动力。
这笔资金将有助于哈里斯扩大全国范围内的竞选团队,雇佣更多政治人才,在全国各地设立办事处,直接与选民接触,宣传自己的施政理念;同时加大广告投放规模,包括电视、报纸、广播和社交媒体等多渠道宣传;最后还可以用于展开更多的民意调查和研究,支持更多的集会和上门拜访等活动,增强选民的好感和印象。
在正式成为竞选人并与特朗普展开对决之前,哈里斯能够当选为民主党副总统,归功于她身上拥有多重优势:少数族裔背景、移民家庭出身、女性身份、名校毕业、职业律师以及加州首位女性检察长等。可以说,除了LGBTQ群体之外,几乎所有的优势都集中在了哈里斯身上。
哈里斯出生在一个高学历的移民家庭。她的父亲是牙买加裔的黑人,曾任斯坦福大学名誉教授,并且是一位共产主义经济学家(这也使她有时受到批评)。她的母亲则是印度裔的生物学家。此外,哈里斯的丈夫道格·埃姆霍夫具有犹太血统,这使她在犹太选民群体中也能获得一定的支持。

在加拿大蒙特利尔完成高中学业后,哈里斯考入美国的霍华德大学,双修经济学和政治科学。研究生阶段,她成功进入加州大学洛杉矶分校的哈斯汀法学院,并获得法学博士学位。通过律师资格考试后,她顺利加入加州律师公会,并随后担任了旧金山市的检察长。
尽管哈里斯拥有光鲜的个人履历,但其中也存在不少争议。首先,她在担任旧金山检察官期间曾被指责阻挠对娈童案件的审查,此外,她还因“逃学法案”和“零元购法案”等问题受到批评。她的竞选行为同样引发争议,如为了拉拢华裔选民而取中文名“贺锦丽”,以及小三上位,还被指责对拜登家族忘恩负义,利用竞选机会揭露拜登的负面消息。同时哈里斯是一个极度排华、反华的政客,她在担任参议员时对中国发表了多次尖锐言论,推动了一些重要的涉华法案,其中包括臭名昭著的S386法案,被称为“新排华法案”。
在9月的总统辩论之后,哈里斯的民调优势扩大,领先特朗普1.6%。目前,哈里斯在已确定的阵营中约获得226张选举人票,而特朗普则约有219张选举人票。为了获胜,哈里斯还需要44张选举人票,而特朗普则需51张。

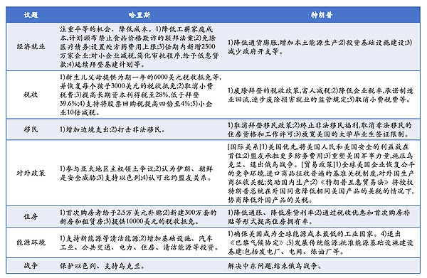
对比两位候选人的政策主张,可以明显看出哈里斯的“温和”政策对市场的影响幅度大概率会小于特朗普。哈里斯通过财政扩张来补贴居民,可能导致短期内发债增加,这对债券资产不利,但同时也会支撑美元。此外,她的加税政策对美股构成压力。而特朗普的政策则相对有利于美股、周期性商品和比特币,但可能会对美元产生干预影响。
在接下来的两个月里,特朗普仍有机会实现反超。美国大选采用“选举人团制度”,因此获得普选票数最多的候选人未必能够当选。根据目前各州的民调支持率,摇摆州的选情比以往更加激烈。