作者:JamesX 来源:X,@0xJamesXXX
为什么我说 Web3 离 Mass Adoption 已经不远了?
或者说 Web3 mass adoption 的终局其实是 Web2.5。
以及介绍一下几个能真正帮助 web3 实现 mass adoption 的项目和产品思路。
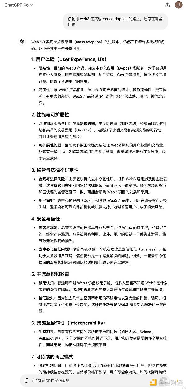
下面这张图,是我问 GPT: 「web3 在实现 mass adoption 的路上,还存在哪些问题」后给出的答案。

说实话,完全没毛病,基本都卡在行业的痛点上。 其中的 3 和 5 很难靠行业内的产品创新和优化来解决,但是其它的几个问题,都有行业内的团队在不断的去优化和解决。
而且,近期我自己也在使用过程以及研究其它研报和数据的过程中,发现有几个非常亮眼的项目,已经在帮助 web3 行业,离着 mass adoption 的目标越来越近了,所以简单写一下这个内容,给所有行业的从业者,分享一下。
「Connect wallet」以及一钱包一账户的使用体验一直是 web3 行业从业者觉得优于 web2 行业的核心优势。
但是这也是阻止了绝大部分用户开始尝试使用 Web3 平台的最大的阻碍,因为获取链上初始资产以及使用 web3 钱包的学习门槛和风险过高。
因此,我们为什么不用 web2.5 的视角,让用户在没有任何 web3 钱包的情况下,也可以使用 web3 的各种平台并注册账户,同时加上不断优化的 AA 钱包类产品,让用户可以在一个非钱包 / 中心化交易所的 web3 应用内,跨过进入 web3 世界的大门。
在这个方向上目前最核心的一个产品 @privy_io, 支持了几乎所有的 web2 的和 web3 的账户登录体系,目前已经拥有超过 300 万用户。
如果你是一个喜欢尝试最新 web3 产品的用户 / 从业者,你也一定能从最近的使用中惊叹到 Privy 的登录 / 账户 / 钱包 组件在最近几个月的 web3 产品种的普及度有多广,以及其体验的丝滑性。
我甚至到有一些完全没有 web3 资产交互需求的 app,为了吸引符合他们用户画像的高净值 web3 用户,也在使用 Privy 的登录组件。 可见 web2 和 web3 本就不是相对隔离的两个行业,一旦产品的用户体验足够丝滑, web3 的平台登录,何必再要求用户有个钱包呢?

对未来我有个大胆的假设,甚至都有可能会出现一类 DeFi 平台(或者说链上金融平台),用户完全不需要 web3 钱包,就可以完成从传统支付账户 (paypal、apple pay、信用卡)到获得链上资产到 deposit 到链上 协议里的一键式操作。(当然这离不开我们后面还要讲的 payfi 叙事的进展)
现在 ETH 生态各种 L2,以及与不同技术架构的 Solana 生态、Move 语言生态甚至 BTC 生态的流动性割裂问题是困扰所有链上用户体验的一大核心痛点。
最近华语区也有一个很多人都在讲的项目 @dappos 推出了 intend asset,一个通过资产质押,让 dappos 帮助用户生态的一个额外的可以多链操作的资产类型,一定程度上能解决用户需要支付高昂跨链成本的以及复杂操作步骤的用户痛点。
但是我其实想说,这本质上也是个半中心化的产品模式,而行业内其实有另外一个角色更能提供类似的服务,帮助用户通过质押资产,获得一个可以在多链上,随时划转和使用的「Intend asset」,这个行业角色其实是 CEX。
因为: 1. 用户 deposit 资产给 Dappos 托管的用户体验和你 deposit 资产到 CEX 里的体验没有太大的差别。2. CEX 交易所,尤其是头部的 CEX 其实是现在跨链流动性管理 / 服务最大的参与者。 3. CEX 有天生的不想让用户资产提到链上的诉求,因此把资产质押给 CEX,让他帮你提供一个「intend asset」供你在链上环境使用,可以帮助 CEX 将更多的用户资产,留在自己的平台内。4. 头部的 CEX 在目前的行业背景下,有更好的合规和资金管理安全性的背书。(有可能暴雷跑路的和会发 p 资产的 CEX 不包含在内)
但由于 FTX 之前暴雷给大家留下的心理阴影,这个叙事方向上,到底会不会出现一个以 CEX 角色给用户提供大规模服务的模式,还有待行业讨论,也欢迎大家在下面留言交流讨论。(我已经预见到肯定有人觉得这个想法是 sb)
声明一下:我这里不是说各种跨链 / 生态的互操作性协议&跨链桥没有用,只是现在体验、手续费和安全性确实不够友好,我也期待未来会有更加链上原生、去中心化、去信任化的解决方案。
另外一个方向上,现在的多链用户有另外一大痛点,就是多生态 + 多链的钱包管理体系,尽管现在各个主流钱包,都在不断做新公链生态钱包的原生支持,比如 okx wallet、phantom 都已经支持一个账户多生态钱包管理(包括但不限于 EVM、BTC、Solana 生态等),但是在用户转账收款的时候,还是需要打开钱包去点击最上方的地址栏去找对应的不同的地址串再复制。
虽然现在 EVM 生态内有 ENS 为范例的各种地址抽象服务,比如.BNB .ARB 等,Solana 生态也有自己的 .SOL 服务,但是用户其实希望的是可以用一个产品服务,完成跨生态的多地址管理体验。
Debank 有提供一个 Web3 ID 的铸造服务,但注册费接近 100U 就已经劝退我了 (而且要求先将资产 deposit 到 Debank L2 上再注册缴费,用户体验确实不好。
直到最近看到另外一个项目 @clustersxyz, 才让我有眼前一亮的感觉。
Cluster 是基于 Layerzero 的一个 All-Chain Name Service 产品,其产品逻辑也很简单,用户需要注册一个比如是「jamesx/ 」的账户名,并绑定一个主钱包,之后就可以一键生成多链的钱包管理账户,之后你想给我的比如 sol 账户转账,直接输入 「jamesx/sol 」就可以被集成的应用解析成我账户下的 solana 地址。

目前一个 「xxxx/」 账户,一键会默认生成 /evm /sol /btc /ripple /aptos /doge / tron /cosmos 8 个主流 web3 公链生态的对应地址。
只要有足够多的协议集成 clusters 账户的地址解析,这个体验可以说是非常方便了(而且注册费目前最低 0.01E 约 30 美金,相比于去一个个注册 .xxx 的账户的费用以及还没有统一的管理产品来说,费用和体验都是非常有竞争力。)
值得注意的是:Clusters 的 Founder 其实就是 @delegatedotxyz 的 Founder,已经拥有充分的行业履历和资源可以帮助 Clusters 更快的在行业内普及 (还有 Layerzero 背后的支持)。
所以对未来的期待就是:收款时我可以用任意 jamesx/xxx 作为收款账户 (甚至 privy 更深度的产品集成后邮箱地址也可能成为加密货币的收款地址),以及我在管理多链上的资产时,跨链可以像 CEX 交易所种不同账户直接划转资金式的体验一样便捷。
Web3 Social 是 Web3 迈向 Mass adoption 终局中完全绕不开的一个话题,包括最近大火的 Ton/Telegram 生态以及今年宣布 10 亿美金估值融资的 Farcaster 生态,都被行业寄予了厚望。
很多人觉得 web3 社交的最核心本质在「去中心化」、「抗审查性」、「链上永久保存不可篡改性」等等,其实我觉得不然。
下面聊聊我觉得有不少用户或者从业者没有想明白最核心的 web3 社交相比于 web2 社交最本质的 2 个区别。
区别一(也是被不少从业者已经 get 到的核心区别):Web3 Social 在本质上有创造全新资产类型的底层条件。
这一点其实大家也好理解,因为现在的 web3 social 项目,都会依托于公链生态。一有公链,发行各种资产就会变得无比便捷。最早有 NFT Gated 的社交应用,用户需要购买 NFT 才可以使用对应的社交应用,后有 Token Gated 社群软件,必须持有对应代币 /NFT 才可以进入对应的交流群组,这些都是先有资产,再基于资产做社交。
后面大家想明白了,我额外再发个资产可以创造更多的价值呀。就有了 http://Friend.tech 的 粉丝 Key,也有了 Farcaster 生态的 Degen Tips 代币空投,还有最近种种 Telegram 生态的 点点点 + 连连连 to earn 发币的项目,都是为社交平台的用户,创造了一个全新逻辑的资产类型并进行发放,这个逻辑也确实制造了不小的 造富和破圈效应,让用户 Web3 Social 有个更高的期待(赚钱的期待)。
这个确实是 web2 社交平台完全没有办法做到的,比如我就不能直接给雪球 APP 的用户空投个可以二级市场交易的资产,不然结果一定更加夸张。
区别二(绝大部分从业者还有没有 get 到的区别):社交数据的可获取性以及社交应用开发逻辑的根本性颠覆。
在传统社交媒体赛道中,每一个应用其实就是一个数据孤岛,所以每个社交应用都需要自己独立的账户 + 数据服务体系,绝大部分平台也不开放对外的数据获取接口 ,有对外的数据 API 服务的比如 twitter 的数据获取成本也非常高昂,所以你看到的针对 Twitter 的账户管理 / 数据服务的第三方平台一般都要收一个不便宜的会员费以覆盖数据获取成本并获利。
Telegram 其实也是其中的一员,给 miniapp 的开发者开放了一定的数据 API,但是由于 TG 本身是及时通信应用,通讯录或者聊天信息之类的数据是隐私数据,一般用户也不会想对开发者开放权限。所以大家看到的基于 TG 的 Ton 生态引用,也就能获取一些简单的用户信息纬度,来决定给你空投多少代币。
Telegram miniapp 的开发文档: https://docs.telegram-mini-apps.com/packages/telegram-apps-sdk/init-data/user
但是对于 Farcaster,这一类本身就是对标 Twitter 的开放性社交平台逻辑的 Web3 社交的底层技术架构,对于开发者而言,就相当于是一个所有用户数据可以自由获取的 Twitter。比如你的账户发布的所有公开的内容 以及 所有的点赞评论转发的社交交互数据,都可以被任何一个 Farcaster 生态的开发者去获取,并作为基础,搭建自己的社交应用。
最简单的逻辑就是大家可以看到除了 Warpcast 这个官方的客户端之外,还有 @TakoProtocol 团队做的 Takocast 客户端,还有@0xHaole 大佬独立开发的 recaster 客户端,以及我体验过的十几个侧重点完全不同的客户端应用。
每一个都有不同的交互体验,每一个都有不同推荐算法的 feed 流,每一个都有自己特色的集成其它链上应用的一些功能。但是每一个用户都可以通过任何一个客户端使用同一个账户浏览到所有 Farcaster 生态内的内容(虽然有的平台算法会主动屏蔽一些)。
这个应用开发的逻辑是颠覆性的,在传统的社交应用领域除了有同一家公司底下的几个社交项目团队的情况之外(比如 facebook、ins 和 Threads),是完全无法达成的。
举一个更直接的例子,假设 Twitter 的底层是搭建在类似 Farcaster 的 web3 社交协议之上的,我完全就可以开发一个算法只推荐擦边 / 色情内容的「Twitter 老色批版」,在这个客户端,推荐算法只会让你看到符合这个标签的内容,而应用团队在一开始完全不用去做「内容创作者」增长,因为直接筛选推荐 Twitter 上已有的内容数据就行。
这就是 web3 social 最颠覆传统社交应用的本质,用户数据的开发性获取以及生态应用的便利性。这也是我为什么说 BTC/ETH 为世界搭建了一个开放性的抗中心化的金融操作体系,而 farcaster 这一类协议为世界搭建了一个开放性的社交、内容、身份的底层技术架构,在其之上衍生出来的应用生态,一定不会小于现在的 DeFi 或者所谓的「Crypto」行业。
而且这些逻辑,不依赖任何代币,用户也是可以直接使用的,额外的代币或者新资产类型,只会是这个生态在早期比较有吸引力的一个点罢了。
举个例子,甚至我都可以不基于你的社交数据做社交应用,我完全可以做电商应用,自动根据你的社交数据、social graph 数据甚至链上资产数据来为你推荐商品,和推荐各种服务消费场景。
(当然针对用户数据的隐私权等等顾虑,我相信在行业的发展过程中都会有不断的法规和技术标准才去完善以满足更多用户的需求。)
Web3 金融的两大核心逻辑
a. 加密资产作为价值存储和投资标的被主流市场所认可和接纳。这个我就不展开谈了,这也是整个 Crypto 行业最底层的叙事。
b. 链上资产作为 结算工具 / 支付工具 而去颠覆传统的链下支付体系
这个就提醒一下大家关注一下很少有国人在用的 PYUSD,由北美支付体系头部公司 Paypal 发行的美元稳定币的增量数据,我记得现在应该是已经突破 $10 亿美元的这个量级了。

有北美生活经验的小伙伴也都了解,一旦 paypal 公司发力,很快能把 PYUSD 的支付结款渠道全面铺开。
而且 PayFi 一旦设计的到线下的支付需求,就一定有非常强的本土合规要求(参考国内的数字人民币),所以能做这个业务的一定需要非常强的传统金融行业或者本土资源,意思就是不适合小的开发者团队(除非你的业务资金流比较灰色)。
有人会问了,DeFi 的理财有更大的发展空间吗?我个人觉得叙事空间已经不大了,你去看半中心化的 Ethena 以及 MakerDAO 升级的 SKY 就知道了,还是需要一定的中心化金融团队介入,那在行业不断的成长过程中,一定会有更严格的合规监管要求。 链上 DeFi 更适合满足一些逻辑较为简单直接的收益逻辑 比如简单的借贷功能(而且还给是超额抵押借贷)。
只不过像 Paypel 这类公司更好的帮助用户完成美元到链上 U 的入金的体验之后,defi 赛道的业务和数据在短期内应该有个比较迅速的增长,这也能解决整个 web3 行业用户入金门槛高的问题。
所以 web3 金融未来的普及和推广也是个确定性的趋势,只不过和 DeFi 的关系没有那么大,更多的是传统金融公司支持下的「链上金融 On-chain Finance」。
所以以上是我对 Web3 未来 Mass Adoption 的预期,简单总结一下:
1. 更 web2 体验的用户登录 / 账户体验。
2. 跨链 / 跨生态的更便捷的资产划转(跨链)和更优化的地址管理体验。
3.开发性的 web3 social 底层技术架构催生出来的全新的社交应用开发生态。
4.更多传统金融力量推动的日常链上金融支付 / 结算体验(payfi)。
只不过会过头来看,你觉的应该叫他们 web3 好,还是 web2.5 更合适的?