在Crypto marketing角度。我们手里有一把名叫narrative(叙事)的锤子,现在请你看什么项目都是钉子,请先抛开一切的技术创新、产品能力,我们只谈怎么讲故事(narrative)
你把整个crypto行业粗暴理解成消费品行业(尤其是新消费),这个行业完全是由销售驱动。完美日记、六个女博士这些新品牌,哪个都没有伟大的产品创新(就跟大部分crypto项目都没有真正的技术创新一样),都是靠销售驱动,跟着新的销售渠道创新而产生出的新品牌。
说三遍,
marketing就是卖货,KOL就是带货主播
marketing就是卖货,KOL就是带货主播
marketing就是卖货,KOL就是带货主播

兄弟,这个币才10亿美金fdv卖给你,哪里贵了?
你作为项目方,收益来源是 流量*转化率
流量就是,你找多少渠道(媒体、KOL等)来写内容,获得了多少的关注度
转化率就是,大家看了你的内容之后,感不感兴趣,愿意看一眼还是全看完,看完之后买不买单你的故事,花多少钱买单。
今天只讲”怎么写一个好故事”,大部分的项目方有自己的产品,知道自己在做什么,但是写不好自己的宏大愿景,总是在想故事的时候把自己的格局写小了,或者讲一些老掉牙的无聊故事,VC、交易所listing、散户都不买账。
建议各个项目方上来不知道怎么写叙事,那就先从产品出发,你项目方总归是知道自己在做什么吧。
Sign的几个产品,我们来讲大白话:
EthSign - 链上签合同,200万用户,总共签150万个合约;未来希望成为人类与ai agent的签合约的协议
TokenTable,token分发平台,Crypto行业的高盛,同时做券商+投行业务。总计收入1500万美金。
Sign Pass,身份系统,全球护照,比如有塞拉利昂的PR,阿联酋黄金签
Sign Protocol, 上面三个产品的基础设施
我们先把这些内容喂给我之前训练好的帮我写narrative的GPT了,当然现在用DeepSeek可能更好。跟GPT强调目标受众是全球的VC和老钱(这样他才会给你写出更大的愿景)

上面是GPT第一次给出的回答,至少我们现在有了大概的方向,初步有了点灵感。但这还远远不够,还是太发散了。
之前的例子比如Sonic,他们之前的两个叙事:
Solana Layer2,所有人都知道什么是layer2,所有人都知道layer2的fdv很高,你不需要去额外解释,对标的是OP
TikTok链,这太直白了,甚至不用解释。对标的是TON
Sonic的叙事可以是90分,还差的10分是一些哲学高度,想要提升最后的10分,需要有叙事美学品味。
我们来看一个我最喜欢的叙事来做case study。这是2013年Notion的的pitch deck。

这是顶级的叙事美学,简单、深刻、切题。
用中文几乎无法翻译把英文的美传递出来,简单来说的翻译就是
“我们塑造了工具,同时这些工具也反过来塑造了我们”
Notion的有很多很多的关键词,但他只抓了一个,这是叙事上的“做减法”。
Notion的关键词可以有:效率、工具、灵感、协作、创意等等一大把,他们只选了“工具”。
叙事要做减法,少即是多;大众提到你的时候,只能想起来你的一个定位,记不住很长很细节的东西。
具体怎么实操呢,我们回到Sign。我们直接去问ChatGPT,当时我们也没想好到底要给Sign的关键词定哪一个,可以是合同、信任、签名、协作、分发、甚至公平等很多很多。
我们直接去让GPT发散。

这次GPT给出来的都比较空,没有找出Sign真正的关键词。写的内容不够落地和实际,太过于片面,我们再给一些补充。

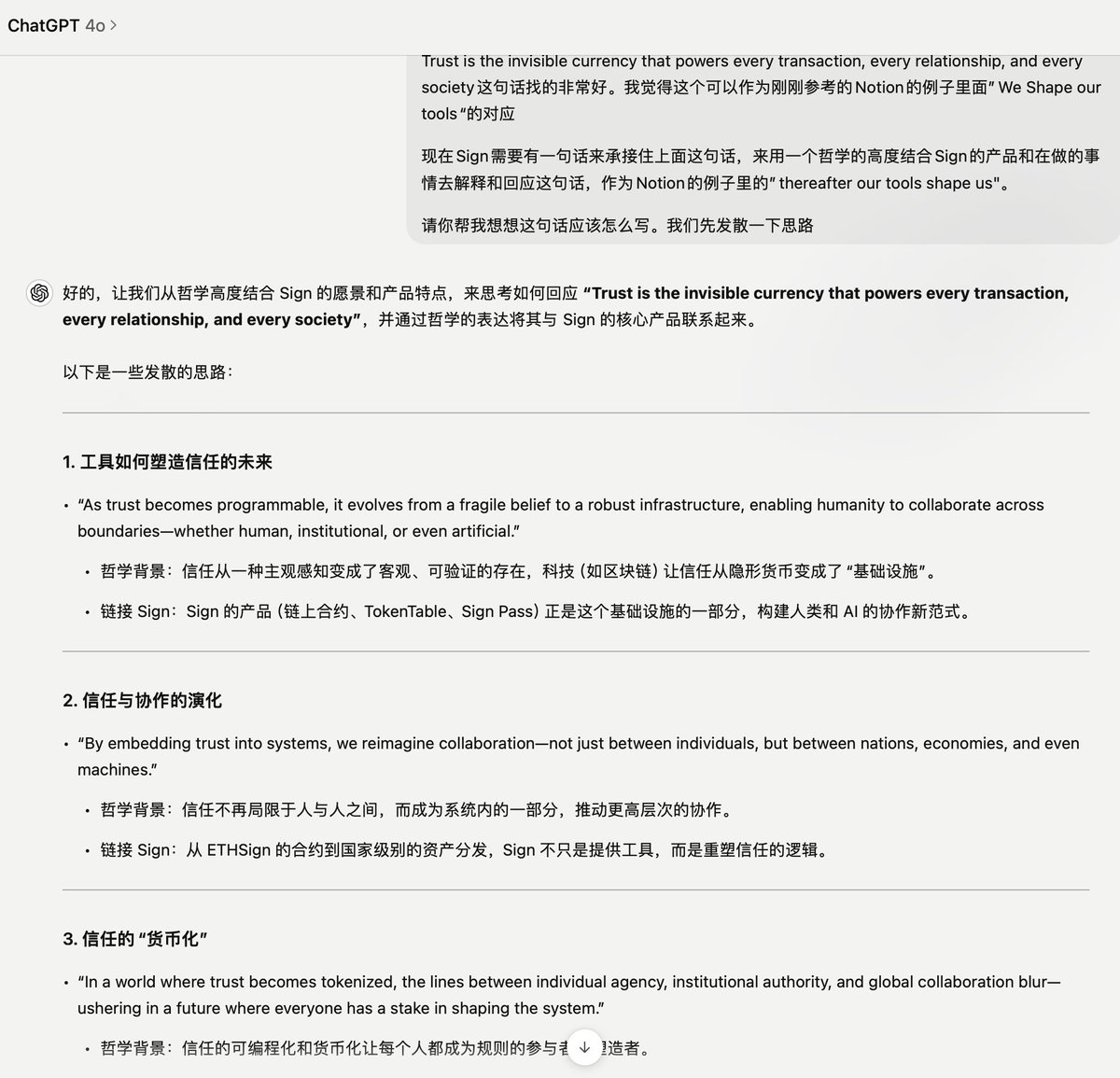
这次给出的内容就好很多了。我们在这么多之中抓到了这一句:
“Trust is the invisible currency that powers every transaction, every relationship, and every society.”
——Inspired by Yuval Noah Harari
解读:Sign 正在重新定义信任的“货币化”,将其嵌入合约、资产和身份系统,为数字社会提供新的基础设施。
为什么选这一句呢?
突出了关键词:把信任货币化。这是一个人类文明纬度的叙事,他足够大,听起来足够牛
后面的关键词是transaction、relationship、society,这正是Sign和区块链行业在干的事情,就是各种各样的交易、关系、和社会,所以也非常切题
这句话的来源是尤瓦尔·赫拉利 Yuval Noah Harari,人类简史、未来简史等大作作者,在科技哲学界声望和传播度都足够,比畅销书作家有调性,比某学术造诣高但不知名的大学教授有影响力,是极佳的选择。
有了这个大的哲学高度的起点,下一步就是需要把Sign的业务和尤瓦尔·赫拉利这个大的愿景呼应起来。我们继续问GPT。

他第三点写的不错,抓住了“信任”这个大的主题。这个topic够大、够简单,也够切合Sign在做的事情。既然方向定了,那我们就让GPT再发散一下,看看在这个方向上有没有更多灵感。

这次GPT给了几个老掉牙的死路,比如“去中心化革命”、“赋能效应”等,但是这个“可编程化”埋下了伏笔,大家可以在后面看到。
那我们再让GPT强调一下要和尤瓦尔·赫拉利的那句话给对应上,看看他怎么说:

这次给出来了很多比较满意的答复。故事和调性兼具。里面最合适的就是第一个,我们稍加修改就变成了以下的这段:
In a tokenized world, blockchain provides the trust foundation for human society, transforming trust from an invisible currency into a programmable framework, and Sign sets the standard for this new era of seamless collaboration across humans, nations, and AI.
想完了这两段,我们最后还需要一个简单有力的Slogan来最终强调一遍。
由GPT 给出了这些框架,加上刚才埋的伏笔,最后Potter出现了Aha Moment,
想出了Slogan:
SIGN MAKES TRUST PROGRAMMABLE。
(人与AI的协同在此刻凝聚了,恰好Sign又是第一个人类与AI的签协议工具)
这个Slogan又回应了大的主题,又给出了Sign到底怎么执行。我和Potter欢呼击掌,然后跑到楼下抽玉溪。
最终效果如图如下(当然这并不是最终的版本):

我给大家翻译一下:
“信任是推动每一笔交易、每一段关系和每一个社会的无形货币。”
- 尤瓦尔·赫拉利
在一个代币化的世界中,区块链为人类社会提供了信任基础,将信任从一种无形货币转变为可编程框架,而 Sign 为这一无缝协作的新纪元设定了标准,跨越人类、国家和人工智能。
一旦信任可以量化,它就变成了货币。
Sign使信任可编程化。
虽然不如Notion的那段如此有冲击力,那已经足够用。80-90分吧。
这仅仅是写了vision的部分,只是两小段。
一个更好的Blurb/One Pager还要包括:
Why Now
Our Unique Position
Product
Traction
Fundraising & Revenue & Partnership
Team
顺便加一下自己的一些后话,
Crypto Marketing 101 系列受到了三盘教主加密韦陀的启发,感谢他一直输出有价值的内容,也启发了我很多。
我2024年帮助了大大小小几十个项目做Marketing策划,从帮助我司投资的portfolio开始到很多朋友主动觉得我做的不错主动给我介绍项目。
Marketing远远不止是找几个KOL这么简单,大部分的agency也知道了这点。我从默默无名做到了小有成绩(1个项目上Binance,2个项目上OKX + Upbit,上Tier2所的不计其数,还有很多100M+的memecoin),一年下来看的书、聊的人、跑的会、熬的夜让我做到了今天我自认为算及格的水平吗,但是要继续精益求精。
Crypto Marketing 101会继续更新,永远开源,在镰刀挥舞的市场中仍保有加密精神。
大家有需求可以私信我,也欢迎来要Mango Labs的资料,
帮忙可以帮,但是白嫖不可取。
新年快乐,开工大吉。