撰文:雨中狂睡

先说三个我比较 Bullish 的点:
1、Pudgy Penguins 在经历换团队、新团队被 fud 等一系列事件后活了下来,而且还活得好好的。其中的关键在于,团队强大的自我造血能力——通过卖玩具等一系列操作来利用企鹅这个 IP 来赚钱(玩具卖得很好),保证了项目的长期运营,比如推出元宇宙、发币就是其运营的成果之一。
要知道,在 Blur 占领用户心智之后,很多 NFT 项目衰落的原因就是「失去了版税收入」。当时此事还引发了很多争吵。有钱才能干事,没钱就很难做事。以太坊基金会不是也在卖 $ETH 做事嘛(手动狗头),沟槽的以太坊基金会。
团队是一个项目持续发展和扩张的核心。企鹅的新团队已经证明了自己——自我造血 + 为市场创造新的预期(画更大的大饼)。
2、 $PENGU 估值
现在我们完全可以将 $PENGU 当成是一个 memecoin —— 一个 NFT IP 的 meme,大概就是这种感觉。我看很多人也都是把 $PENGU 当成是 meme 对待的,用于与之对比的也是 $DOGE $MEME $SHIB 这些项目。但考虑到其即将推出的 Abstract L2, 或许我们应该把它当成是一个 Layer2 Ticker。
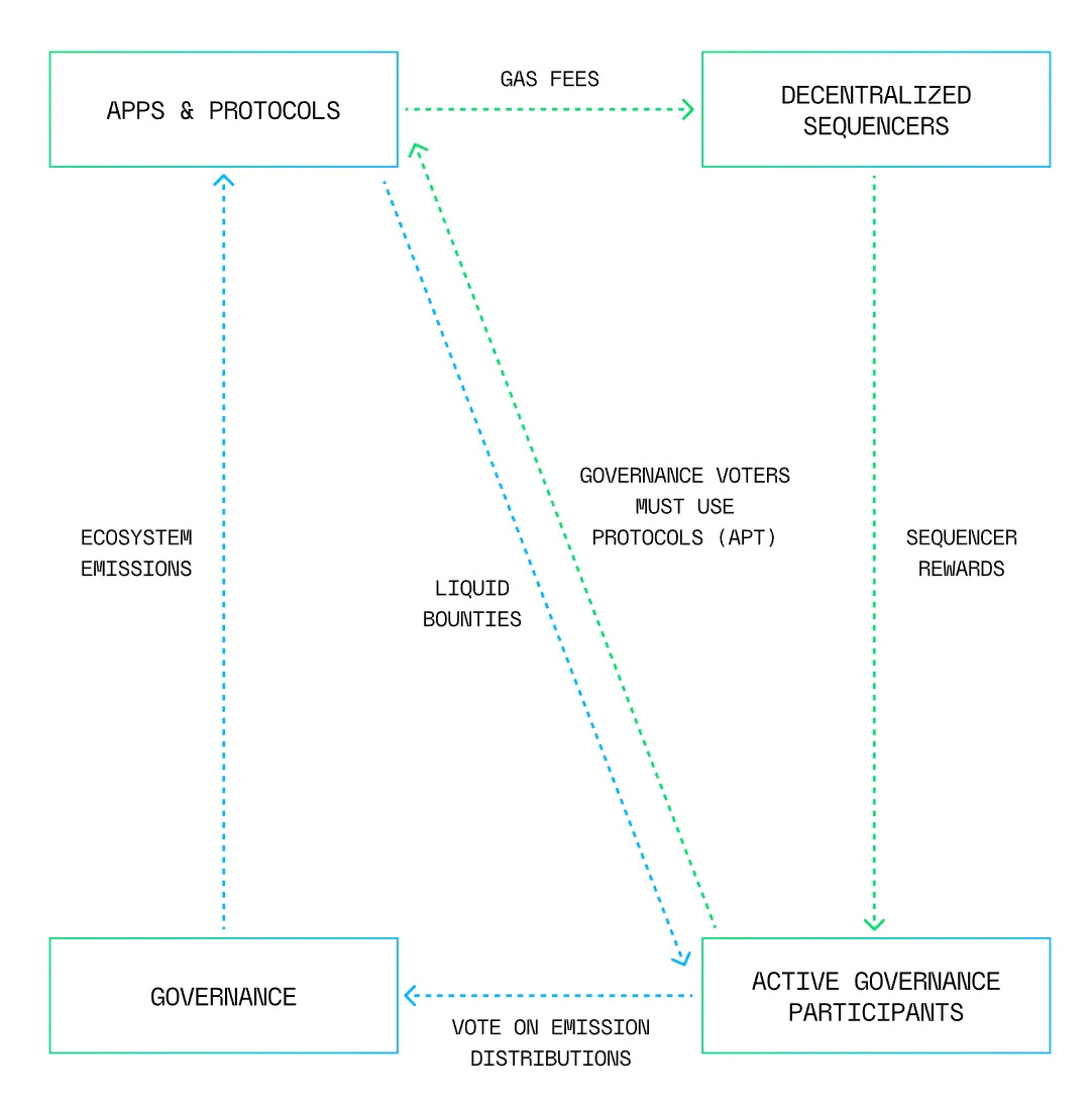
Abstract 是基于 ZKSync 的 ZK Stack 框架构建的,主网上线时间应该在 25 年 1 月。Abstract 的特色是 Native Account Abstraction。简单理解就是用户可以用电子邮件等社交信息创建并使用钱包。企鹅团队希望将 Abstract 打造成一个消费者应用链(看过我以前推文的朋友应该知道我很看好这个概念)。
另外一点就是 Abstract 会将链上排序器的收入分配给积极参与治理的代币持有者,参与治理与分红的代币大概率就是 $PENGU 。参与治理的代币持有者将有权将未来代币的排放定向至某个生态项目。

目前已经已经有一些项目确认会在 Abstract 主网上线后部署。

值得一提的是,企鹅团队将通过 LayerZero 实现 $PENGU 在 Abstract 与 Solana 生态之间的流通。
不过考虑到前期的冷启动和后续发展,Abstract 在未来应该也会有自己的代币。 $PENGU 很有可能会成为用户获得 Abstract 代币的媒介,比如说质押积累积分,就像 Blur - Blast 那样。早期 Abstract 通过 $PENGU 进行治理,后期则由 Abstract 代币和 $PENGU 持有者共同治理。(关于 Abstract 代币这里我没有找到一个很确切的说法,如果你知道哪里有写,或者我这里理解错误,欢迎分享和指正)
btw,资方背景也很好。

3、空投接收者大部分都已经售出了筹码。一般流程是这样的:洗筹吸筹拉盘出货。
再来讲两个比较 Bearish 的点⬇️
现在:整体大盘行情不好,随着进入圣诞节 - 新年行情,大盘整体都很弱,现在不是买币的好时机。不过这种时候一般会给到我们一个底部。
未来:当 Abstract 主网上线时,Pudgy Toys 玩家将获得 $PENGU 空投,会有一些新的抛压。我觉得影响不会很大。
如果喜欢要买 $PENGU 的话,最好等大盘企稳 + $PENGU 走平。预期就是 Abstract 可能与 $PENGU 发生的联动。如果没有联动,对于短期 Holder 而言,卖出是更好的选择;对于长期 Holder 而言,就只能寄希望于 Abstract 未来的表现了。
DYOR