首页
快讯
技术
首页
快讯
技术
金色财经
金色财经
7649
文章
801932
浏览
34118
访问
AI代理的崛起:简化Web3用户体验的新趋势
作者:nishil ,Biconomy 成员 来源:biconomy 翻译:善欧巴,金色财经当我们听...
461天前
美国正在争夺全球Web3中心
原文作者:Steven Ehrlich,原文来源:ForbesChristopher Giancar...
461天前
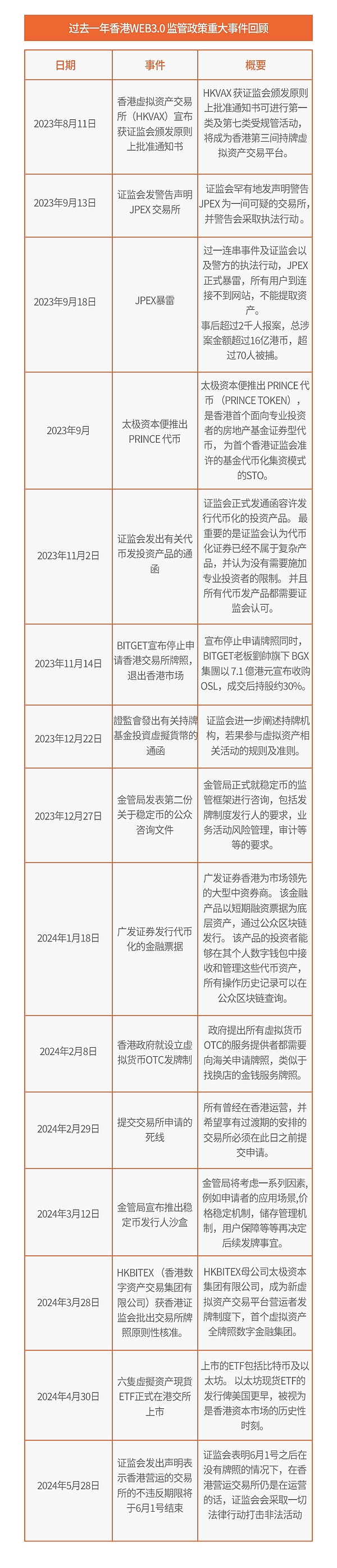
回顾一周年香港 Web3 监管政策重大事件
作者:吴文谦律师,Mulana Investment Mangement6 月 1 日是香港證監會定...
461天前
从用户视角重新定义Web3项目和Token-market-fit
在过去的几个月中,我和几十个创业团队进行了交谈。我发现一些团队并没有从第一性原理出发去思考用户,对用...
461天前
Uniswap投票延迟 代币持有者沦为二等公民了吗?
作者:Daniel Kuhn,CoinDesk;编译:五铢,金色财经周五,Uniswap 基金会宣布...
461天前
OKX Web3、BlockSec:@所有巨鲸 DeFi世界避险攻略
引言OKX Web3钱包特别策划了《安全特刊》栏目,针对不同类型的链上安全问题进行专期解答。通过最发...
461天前
首页
上一页
776
777
778
779
780
下一页
尾页
共
1275
页
7649
条数据
最新资讯
查看更多>
1
BNB赋能新范式:从Bonding Curve博弈论看DEX的流动性自救
2
三日吸金四千万美元 ,「草根」背景的 Project X 能复刻 Hyperliquid 成长轨迹吗?
3
PA日报 | ETH永续合约交易量超越BTC;以太坊现货ETF昨日净流入7.27亿美元创历史新高
4
从 Coinbase Wallet 到 Base App:一文看懂 Web3 超级应用的机遇与变革
5
Robinhood 代币化股票真能在全球占主导地为吗?
6
深度解析Camp Network:面向数据稀缺时代的 AI x IP 基础设施
7
美国众议院压倒性优势投票通过三大加密货币法案,白宫称特朗普周五签字
8
币安研究院报告:加密市场年初至今总市值增长1.99%
9
美众议院通过加密法案 贝莱德提交 ETH ETF质押申请
10
加密市场的叙事经济学:愿景重于指标,情绪先于应用
行情
平台
首页
观点
快讯